环评云助手
首页
监测云
AI填写
公示平台
环评论坛
云商城
直播
云学苑
云助手AI
资料
法律法规规范
国家或地方标准
书籍文献资料
报告资料
其他类型资料
搜索
客户端
扫一扫下载APP
手机/电脑端下载
登录
|
注册
历史搜索
推荐热词
我要上传
环评云助手APP
扫码下载
环评云助手公众号
扫码关注
分类管理名录
排污许可名录
固废名录
产业代码
数据站点
术语查询
热点问答
AI审核
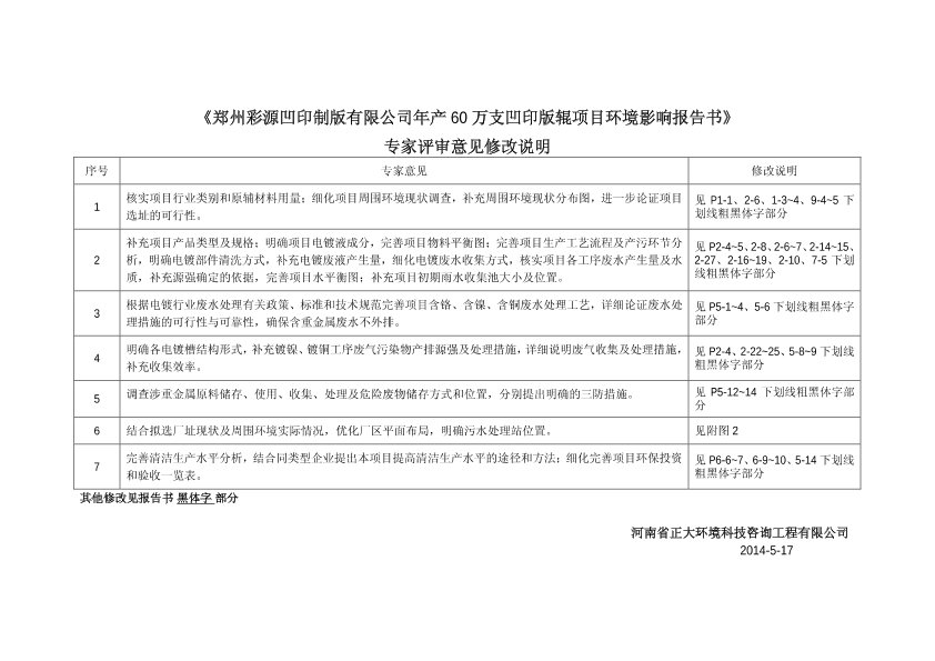
年产60万只凹印版辊项目
公开
奔跑的小仓鼠
+ 关注
上传日期:2023-05-01
0
32
0
资料类型
报告资料
适用范围
/
文件日期
2014 - 2018
文件分类
环境相关报告-环评文库
文件预览
查看原文
版权说明:本文档由用户提供并上传,收益归属内容提供方,若内容存在侵权,请进行
举报
年产60万只凹印版辊项目_24652.pdf
【7.0 MB】
支付100云贝
预览
相关推荐
1、年产5000万只瓶盖涂装项目9536
【匹配度0.39】
2、年产200万只LED灯具项目5552
【匹配度0.39】
3、年产塑料桶800万只、钢桶30万只建设项目
【匹配度0.33】
4、年产纸制品4000 万只项目
【匹配度0.29】
猜你喜欢
1、GB/T4754-2017 国民经济行业分类
2、HJ75-2017 固定污染源烟气(SO2、NOX、颗粒物)排放连续监测技术规范
3、GB3838-2002 地表水环境质量标准
4、GB37822-2019 挥发性有机物无组织排放控制标准
5、DB12/524-2020 工业企业挥发性有机物排放控制标准
评论
收藏
微信扫一扫
分享
评论
共
0
条评论
请先
登录
后发表评论
0
/150
发表评论
按热度排序
按时间排序
设为首页
| 版权©
尚云环境
|
京公网安备 11011402011579号
|
京ICP备17049511号-2
|
增值电信业务经营许可证:京B2-20200914
0/150