环评云助手
首页
监测云
公示平台
社区论坛
环评云商城
尚云环境
直播
云学苑
我要上传
法律法规规范
国家或地方标准
书籍文献资料
报告资料
其他类型资料
搜索
客户端
APP
扫一扫下载APP
手机/电脑端下载
登录
|
注册
历史搜索
推荐热词
我要上传
环评云助手APP
扫码下载
环评云助手公众号
扫码关注
分类管理名录
排污许可名录
固废名录
产业代码
数据站点
术语查询
热点问答
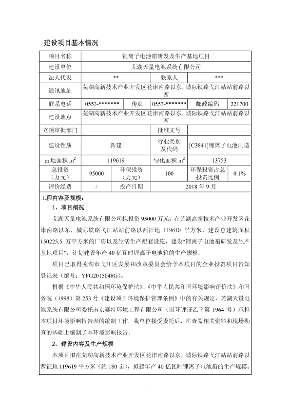
芜湖天量电池系统有限公司锂离子电池箱研发及生产基地项目环境影响报告表公示633109115
公开
奔跑的小仓鼠
+ 关注
上传日期:2023-05-01
0
119
0
资料类型
报告资料
适用范围
/
文件日期
2014 - 2018
文件分类
环境相关报告-环评文库
文件预览
查看原文
版权说明:本文档由用户提供并上传,收益归属内容提供方,若内容存在侵权,请进行
举报
芜湖天量电池系统有限公司锂离子电池箱研发及生产基地项目环境影响报告表公示633109115.pdf
【416.7 KB】
支付100云贝
预览
相关推荐
1、芜湖天量电池系统有限公司锂离子电池箱研发及生产基地(一期)环境影响报告表公示a65907a7310
【匹配度0.73】
2、芜湖奇达动力电池系统有限公司动力锂离子电池系统组装生产线项目环境影响报告表公示291383345
【匹配度0.58】
3、安徽天鑫能源科技有限公司新能源汽车锂离子动力电池系列研发生产项目环境影响报告表公示896814886
【匹配度0.44】
4、新能源锂离子电池生产项目185036981
【匹配度0.27】
猜你喜欢
1、HJ533-2009 环境空气和废气氨的测定 纳氏试剂分光光度法
2、中华人民共和国国家发展和改革委员会令第29号 产业结构调整指导目录(2019年本)
3、GB13271-2014 锅炉大气污染物排放标准
4、HJ169-2018 建设项目环境风险评价技术导则
5、GB31572-2015 合成树脂工业污染物排放标准及修改单
评论
收藏
微信扫一扫
分享
评论
共
0
条评论
请先
登录
后发表评论
0
/150
发表评论
按热度排序
按时间排序
设为首页
| 版权©
尚云环境
|
京公网安备 11011402011579号
|
京ICP备17049511号-2
|
增值电信业务经营许可证:京B2-20200914
0/150