环评云助手
首页
监测云
公示平台
环评论坛
云商城
直播
云学苑
上传
法律法规规范
国家或地方标准
书籍文献资料
报告资料
其他类型资料
搜索
客户端
扫一扫下载APP
手机/电脑端下载
登录
|
注册
历史搜索
推荐热词
我要上传
环评云助手APP
扫码下载
环评云助手公众号
扫码关注
分类管理名录
排污许可名录
固废名录
产业代码
数据站点
术语查询
热点问答
AI审核
广东溢达纺织有限公司西安商标厂变更建设项目环境影响报告表
公开
奔跑的小仓鼠
+ 关注
上传日期:2023-05-01
0
144
0
资料类型
报告资料
适用范围
/
文件日期
2014 - 2018
文件分类
环境相关报告-环评文库
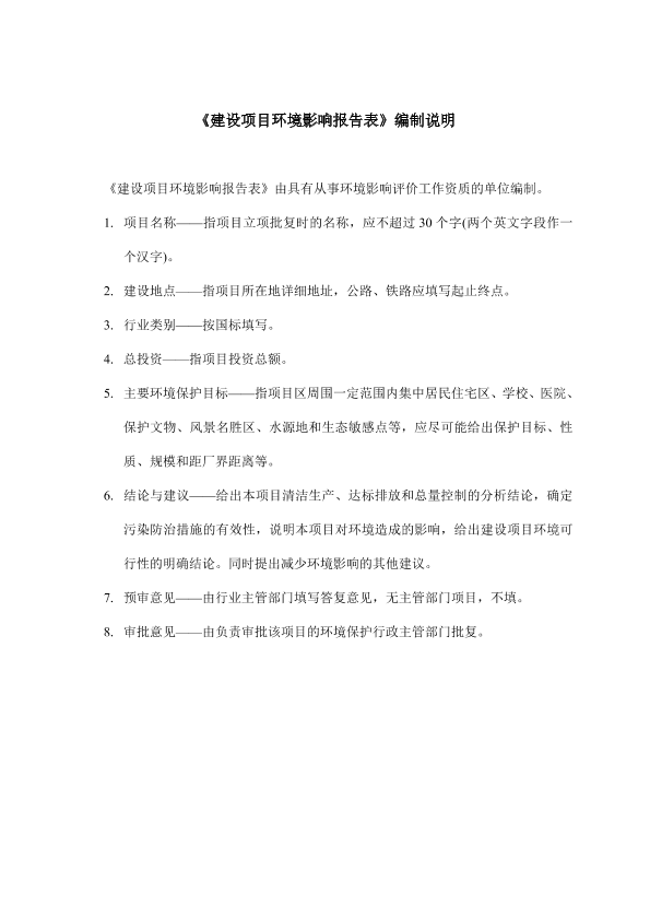
文件预览
查看原文
版权说明:本文档由用户提供并上传,收益归属内容提供方,若内容存在侵权,请进行
举报
广东溢达纺织有限公司西安商标厂变更建设项目环境影响报告表_1237.pdf
【5.3 MB】
支付100云贝
预览
相关推荐
1、广东溢达纺织有限公司液氨整理车间二期扩建工程项目环境影响报告表
【匹配度0.65】
2、广东汇益纺织有限公司(锅炉)技改项目环境影响报告表
【匹配度0.61】
3、佛山市金轮纺织有限公司变更项目环境影响报告表
【匹配度0.57】
4、广东溢达纺织有限公司热电厂脱硫除尘改造、脱硝应急池体和围堰调整及临时烟囱工程环境影响报告表
【匹配度0.38】
5、广东溢达纺织有限公司热电厂背压机组技术改造项目655367731
【匹配度0.38】
猜你喜欢
1、GB15618-2018 土壤环境质量 农用地土壤污染风险管控标准 (试行)
2、HJ549-2016 环境空气和废气 氯化氢的测定 离子色谱法
3、GB12348-2008 工业企业厂界环境噪声排放标准
4、无 建设项目竣工环境保护验收技术指南 污染影响类
5、HJ482-2009 《环境空气二氧化硫的测定甲醛吸收—副玫瑰苯胺分光光度法》及修改单
评论
收藏
微信扫一扫
分享
评论
共
0
条评论
请先
登录
后发表评论
0
/150
发表评论
按热度排序
按时间排序
设为首页
| 版权©
尚云环境
|
京公网安备 11011402011579号
|
京ICP备17049511号-2
|
增值电信业务经营许可证:京B2-20200914
0/150