金华市生态环境保护综合行政执法事项目录(2021年版)

浏览次数:398
文件分类 法律法规-地方文件
文件编号 金环发〔2021〕37号
发布日期 2021-09-18
实施日期 2021-09-18
起草单位
适用区域 浙江省金华市
是否有效 有效
国民经济代码
前言

各县(市、区)生态环境分局:
根据《浙江省生态环境厅关于优化生态环境保护执法方式提高执法效能的实施方案》(浙环函〔2021〕66号)要求,我局在《浙江省生态环境保护综合行政执法事项目录(2020年版)》基础上,结合我市实际,编制了《金华市生态环境保护综合行政执法事项目录(2021年版)》,现印发给你们,请认真贯彻执行。
关于划转综合行政执法部门的事项,市本级(含婺城区、金东区〔金义新区〕、金华经济技术开发区)按照《浙江省人民政府办公厅关于公布浙江省综合行政执法事项统一目录的通知》(浙政办发〔2020〕28号)、《金华市人民政府关于综合行政执法工作首批职能划转的通告》(金政告〔2017〕1号)和《金华市人民政府关于金华市区综合行政执法事项划转的通告》(金政告〔2020〕1号)执行;各县(市)按照《浙江省人民政府办公厅关于公布浙江省综合行政执法事项统一目录的通知》(浙政办发〔2020〕28号)和本级政府划转通告文件执行。
附件:金华市生态环境保护综合行政执法事项目录(2021年版)
金华市生态环境局
2021年9月18日

适用范围

暂无相关说明

文件预览
原文附件
附件:金华市生态环境保护综合行政执法事项目录(2021年版).pdf 【3.90 M】 下载  |  查看

附件概览

AI版

概览总结
主题: 金华市生态环境保护综合行政执法事项目录(2021年版)的通知
关键信息:
1. 文件依据: 根据《浙江省生态环境厅关于优化生态环境保护执法方式提高执法效能的实施方案》(浙环函〔2021〕66号)制定。
2. 适用范围: 适用于金华市各县(市、区)生态环境分局。
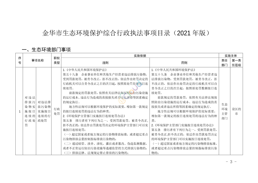
3. 执法事项:
生态环境部门事项: 包括限期治理、罚款、责令停业、搬迁、关闭等权力,依据《中华人民共和国土壤污染防

此概览由AI大模型生成。对结果是否满意?

0

0

相关推荐
  • 河南省生态环境保护综合行政执法事项目录(2021年版) 豫环文[2021]164号 (匹配度 0.717)
  • 北京市生态环境保护综合行政执法事项目录 (匹配度 0.711)
  • 宁波市生态环境保护综合行政执法事项目录(2021年版) 甬环发[2021]56号 (匹配度 0.699)
猜你喜欢
  • 环境空气和废气氨的测定 纳氏试剂分光光度法 HJ533-2009
  • 关于印发《污染影响类建设项目重大变动清单(试行)》的通知 环办环评函〔2020〕688号
  • 工业企业厂界环境噪声排放标准 GB12348-2008
  • 环境影响评价技术导则 大气环境 HJ2.2-2018
  • 工业企业挥发性有机物排放控制标准 DB12/524-2020
广告资讯
评论 0条评论

0/150

  • 按热度排序
  • 按时间排序
分类管理名录类别
收起
  • 所有行业
  • 评论
  • 收藏
  • 微信扫一扫

    分享
  • 反馈

设为首页 |  版权© 尚云环境 |  京公网安备 11011402011579号 |  京ICP备17049511号-2 |  增值电信业务经营许可证:京B2-20200914