湖北省生态环境厅行政处罚决定书(云梦县住房和城乡建设局)

浏览次数:63
文件分类 法律法规-地方文件
文件编号 鄂环法〔2026〕2号
发布日期 2026-01-25
实施日期 2026-01-25
起草单位
适用区域 湖北省
是否有效 有效
国民经济代码
前言

当事人名称:云梦县住房和城乡建设局
法定代表人:肖惠明
统一社会信用代码:11420923011323235T
地址:云梦县梦泽大道36号
你单位环境违法一案,我厅经依法立案调查,在案件办理过程中,因需对陈述申辩意见进行复核,本案经我厅负责人审批于2025年12月19日作出延期处理决定,现已审查终结。
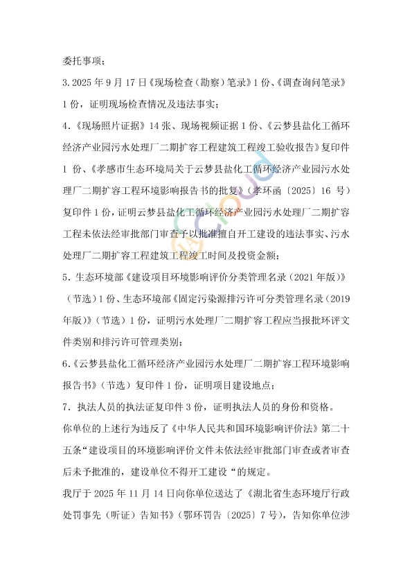
我厅于2025年9月17日对湖北省云梦县盐化工循环经济产业园污水处理厂进行现场执法检查,发现你单位实施了以下生态环境违法行为:
湖北省云梦县盐化工循环经济产业园污水处理厂二期扩容项目环境影响评价文件未依法经审批部门审查或者审查后未予批准,擅自开工建设。

适用范围

暂无相关说明

文件预览
原文附件
湖北省生态环境厅行政处罚决定书(云梦县住房和城乡建设局).pdf 【0.32 M】 下载  |  查看
相关推荐
  • 湖北省生态环境行政处罚裁量基准规定 鄂环发[2019]14号 (匹配度 0.688)
  • 湖北省生态环境厅湖北省财政厅国家税务总局湖北省税务局关于印发《湖北省排污权储备和出让管理办法(试行)》的通知 鄂环发[2024]3号 (匹配度 0.665)
  • 湖北省生态环境监察工作规范 鄂环督[2021]2号 (匹配度 0.654)
猜你喜欢
  • 合成树脂工业污染物排放标准及修改单 GB31572-2015
  • 固定污染源烟气(SO2、NOX、颗粒物)排放连续监测技术规范 HJ75-2017
  • 关于印发《污染影响类建设项目重大变动清单(试行)》的通知 环办环评函〔2020〕688号
  • 水质 化学需氧量的测定 重铬酸盐法 HJ828-2017
  • 社会生活环境噪声排放标准 GB22337-2008
广告资讯
评论 0条评论

0/150

  • 按热度排序
  • 按时间排序
分类管理名录类别
收起
  • 所有行业
  • 评论
  • 收藏
  • 微信扫一扫

    分享
  • 反馈

设为首页 |  版权© 尚云环境 |  京公网安备 11011402011579号 |  京ICP备17049511号-2 |  增值电信业务经营许可证:京B2-20200914