淮南市扬尘污染防治条例

浏览次数:146
文件分类 法律法规-地方文件
文件编号 安徽省第十四届人民代表大会常务委员会第一次会议
发布日期 2023-03-31
实施日期 2023-05-01
起草单位
适用区域 安徽省淮南市
是否有效 有效
国民经济代码
前言

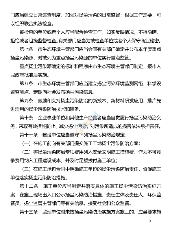
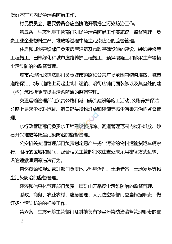
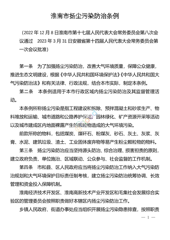
为了加强扬尘污染防治,改善大气环境质量,保障公众健康,推进生态文明建设,根据《中华人民共和国环境保护法》《中华人民共和国大气污染防治法》和有关法律、行政法规,结合本市实际,制定本条例。

适用范围

暂无相关说明

文件预览
原文附件
淮南市扬尘污染防治条例.pdf 【0.55 M】 下载  |  查看

附件概览

AI版

淮南市扬尘污染防治条例概览
目的与适用范围
目的加强扬尘污染防治,改善大气环境质量,保障公众健康,推进生态文明建设。
适用范围淮南市行政区域内扬尘污染防治及监督管理活动。
扬尘污染定义包括工程建设、物料运输、道路保洁、园林绿化、矿产开采等活动产生的颗粒物污染。
基本原则与工作机制
原则源头防治、综合治理、损害担责。
机制政府负责、

此概览由AI大模型生成。对结果是否满意?

0

0

相关推荐
  • 吕梁市扬尘污染防治条例 (匹配度 0.748)
  • 酒泉市扬尘污染防治条例 甘肃省第十三届人民代表大会常务委员会第三十四次会议(4) (匹配度 0.748)
  • 扬州市扬尘污染防治条例 江苏省第十三届人民代表大会常务委员会第三十三次会议(12) (匹配度 0.748)
猜你喜欢
  • 城镇污水处理厂污染物排放标准及修改单 GB18918-2002
  • 污水监测技术规范 HJ91.1-2019
  • 建设项目环境影响评价分类管理名录(2021年版) 部令第16号
  • 产业结构调整指导目录(2019年本) 中华人民共和国国家发展和改革委员会令第29号
  • 关于印发《污染影响类建设项目重大变动清单(试行)》的通知 环办环评函〔2020〕688号
广告资讯
评论 0条评论

0/150

  • 按热度排序
  • 按时间排序
分类管理名录类别
收起
  • 所有行业
  • 评论
  • 收藏
  • 微信扫一扫

    分享
  • 反馈

设为首页 |  版权© 尚云环境 |  京公网安备 11011402011579号 |  京ICP备17049511号-2 |  增值电信业务经营许可证:京B2-20200914