《建设项目环境影响报告书(表)编制监督管理办法》配套文件

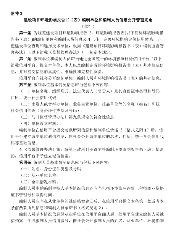
浏览次数:30,375
文件分类 法律法规-部令与规范性文件
文件编号 公告2019年第38号
发布日期 2019-10-25
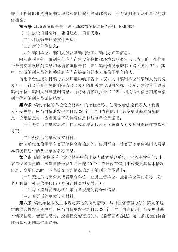
实施日期 2019-10-25
发布部门 生态环境部
起草单位
适用区域 全国
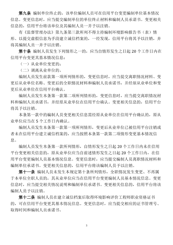
是否有效 有效
国民经济代码
前言

 《建设项目环境影响报告书(表)编制监督管理办法》(生态环境部令第9号)已于2019年9月20日公布,自2019年11月1日起施行。根据《中华人民共和国环境影响评价法》和该办法的相关规定,现将《建设项目环境影响报告书(表)编制能力建设指南(试行)》等3个配套文件予以公告,与该办法一并施行。
  附件:1.建设项目环境影响报告书(表)编制能力建设指南(试行)
     2.建设项目环境影响报告书(表)编制单位和编制人员信息公开管理规定(试行)
     3.建设项目环境影响报告书(表)编制单位和编制人员失信行为记分办法(试行)
  生态环境部
  2019年10月24日
  (此件社会公开)
  抄送:各省、自治区、直辖市生态环境厅(局),新疆生产建设兵团生态环境局。
  生态环境部办公厅2019年10月25日印发

适用范围

暂无相关说明

文件预览
原文附件
附1:编制单位承诺书.pdf 【0.13 M】 下载  |  查看
附2:编制人员承诺书.pdf 【0.13 M】 下载  |  查看
附3:建设项目环境影响报告书(表)编制情况承诺书.pdf 【0.12 M】 下载  |  查看
附件1建设项目环境影响报告书(表)编制能力建设指南(试行).pdf 【0.30 M】 下载  |  查看
附件2建设项目环境影响报告书(表)编制单位和编制人员信息公开管理规定(试行).pdf 【0.16 M】 下载  |  查看
附件3建设项目环境影响报告书(表)编制单位和编制人员失信行为记分办法(试行).pdf 【0.15 M】 下载  |  查看

附件概览

AI版

这六个文件主要涉及建设项目环境影响报告书(表)的编制单位和编制人员的管理规定、能力建设指南、承诺书以及失信行为记分办法。以下是对这些文件内容的分析:
1. 《附件2:建设项目环境影响报告书(表)编制单位和编制人员信息公开管理规定(试行)》
目的规范环境影响报告书(表)的编制单位和人员的公开信息,完善信用体系,便于建设单位查询和选择技术单位。
主要内容规定了编制单位和人员需通过信用平台提交信息,包括单位基本情况、人员基本情况、环境影响报告书(

此概览由AI大模型生成。对结果是否满意?

0

0

相关推荐
  • 建设项目环境影响报告书(表)编制监督管理办法 生态环境部令部令第9号 (匹配度 0.903)
  • 火电厂建设项目环境影响报告书编制规范 HJ/T13-1996 (匹配度 0.801)
  • 关于发布《建设项目环境影响报告书简本编制要求》的公告 环境保护部公告2012年第51号 (匹配度 0.741)
猜你喜欢
  • 环境影响评价技术导则 地下水环境 HJ610-2016
  • 环境空气和废气 氯化氢的测定 离子色谱法 HJ549-2016
  • 固定污染源排气中颗粒物测定与气态污染物采样方法及修改单 GB/T16157-1996
  • 合成树脂工业污染物排放标准及修改单 GB31572-2015
  • 挥发性有机物无组织排放控制标准 GB37822-2019
广告资讯
评论 1条评论

0/150

  • 按热度排序
  • 按时间排序
分类管理名录类别
收起
  • 所有行业
  • 评论
  • 收藏
  • 微信扫一扫

    分享
  • 反馈

设为首页 |  版权© 尚云环境 |  京公网安备 11011402011579号 |  京ICP备17049511号-2 |  增值电信业务经营许可证:京B2-20200914