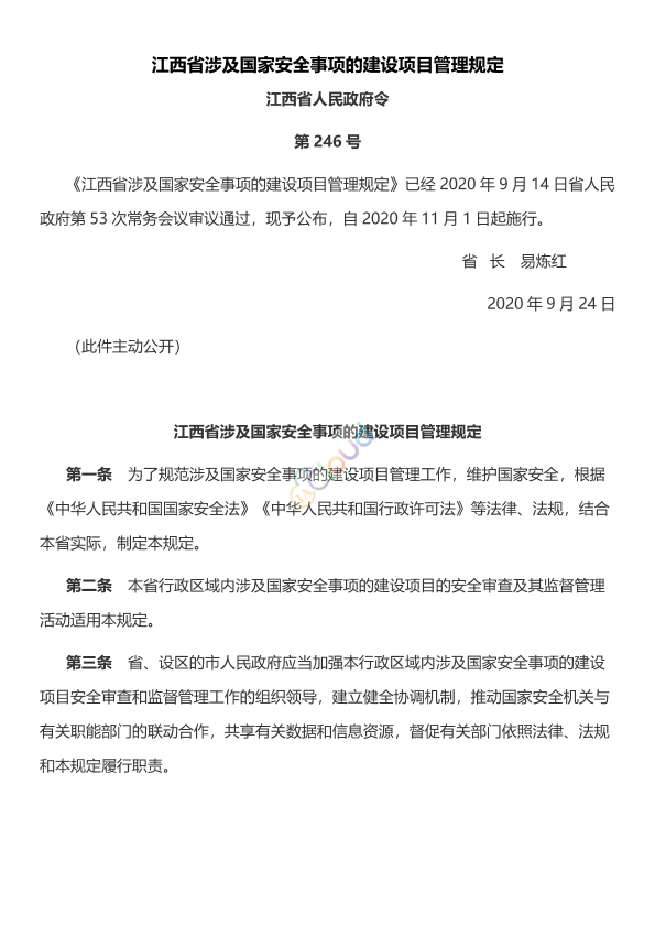
江西省涉及国家安全事项的建设项目管理规定

浏览次数:164
文件分类 法律法规-地方文件
文件编号 省政府令第246号
发布日期 2020-09-24
实施日期 2020-11-01
发布部门 江西省人民政府
起草单位
适用区域 江西省
是否有效 无效
国民经济代码
前言

《江西省涉及国家安全事项的建设项目管理规定》已经2020年9月14日省人民政府第53次常务会议审议通过,现予公布,自2020年11月1日起施行。
省 长 易炼红  
2020年9月24日  

适用范围

暂无相关说明

文件预览
原文附件
江西省涉及国家安全事项的建设项目管理规定.pdf 【0.41 M】 下载  |  查看
相关推荐
  • 江西省土壤污染防治项目管理规程(试行) (匹配度 0.705)
  • 江西省农田水利条例 (匹配度 0.650)
  • 江西省地理信息数据管理办法 省政府令(第231)号 (匹配度 0.649)
猜你喜欢
  • 产业结构调整指导目录(2019年本) 中华人民共和国国家发展和改革委员会令第29号
  • 污水综合排放标准 GB8978-1996
  • 工业企业厂界环境噪声排放标准 GB12348-2008
  • 环境影响评价技术导则 大气环境 HJ2.2-2018
  • 建设项目环境影响评价分类管理名录(2021年版) 部令第16号
广告资讯
评论 0条评论

0/150

  • 按热度排序
  • 按时间排序
分类管理名录类别
收起
  • 所有行业
  • 评论
  • 收藏
  • 微信扫一扫

    分享
  • 反馈

设为首页 |  版权© 尚云环境 |  京公网安备 11011402011579号 |  京ICP备17049511号-2 |  增值电信业务经营许可证:京B2-20200914