关于印发排放口标志牌技术规格的通知

浏览次数:6,804
文件分类 法律法规-部令与规范性文件
文件编号 环办〔2003〕95号
发布日期 2003-10-15
实施日期 2003-10-15
发布部门 原环境保护总局
起草单位
适用区域 全国
是否有效 有效
国民经济代码
前言

各省、自治区、直辖市环境保护局(厅):
按照国务院行政审批制度改革工作的要求,由总局组织定点生产排放口标志牌事项已经取消。为保证排放口规范化整治工作的正常进行,现将排放口标志牌技术规格印发给你们,由地方环保部门按此规格自行制作。
二○○三年十月十五日
附件:排放口标志牌技术规格  
主题词:环保 排放口 标志牌 规格 通知

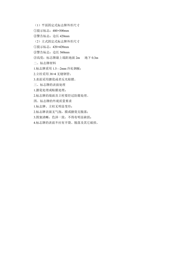
适用范围

暂无相关说明

文件预览
原文附件
关于印发排放口标志牌技术规格的通知.pdf 【0.11 M】 下载  |  查看

附件概览

AI版

文件是《关于印发排放口标志牌技术规格的通知》,编号为环办[2003]95号,由国家环境保护总局办公厅发布,日期为2003年10月15日。文件的主要内容是取消了由总局组织定点生产排放口标志牌的事项,并提出了排放口标志牌的技术规格要求,以便地方环保部门按照这些规格自行制作标志牌。
附件中提到的排放口标志牌技术规格包括以下几个方面:
1. 环保图形标志必须符合国家标准GB15562.1•1995和GB15562.2•1995的要求。
2. 图形颜色及装置颜色

此概览由AI大模型生成。对结果是否满意?

0

1

相关推荐
  • 关于印发《生活垃圾处理技术指南》的通知 建城[2010]61号 (匹配度 0.827)
  • 液体除菌用过滤芯技术要求 GB/T34244-2017 (匹配度 0.822)
  • 关于印发《大气PM2.5网格化监测点位布设技术指南(试行)》等四项技术指南的通知 环办监测函[2017]2027号 (匹配度 0.778)
猜你喜欢
  • 建设项目竣工环境保护验收技术指南 污染影响类 无
  • 合成树脂工业污染物排放标准及修改单 GB31572-2015
  • 地下水质量标准 GB/T14848-2017
  • 工业炉窑大气污染物排放标准 GB9078-1996
  • 固定污染源烟气(SO2、NOX、颗粒物)排放连续监测技术规范 HJ75-2017
广告资讯
评论 1条评论

0/150

  • 按热度排序
  • 按时间排序
分类管理名录类别
收起
  • 所有行业
  • 评论
  • 收藏
  • 微信扫一扫

    分享
  • 反馈

设为首页 |  版权© 尚云环境 |  京公网安备 11011402011579号 |  京ICP备17049511号-2 |  增值电信业务经营许可证:京B2-20200914