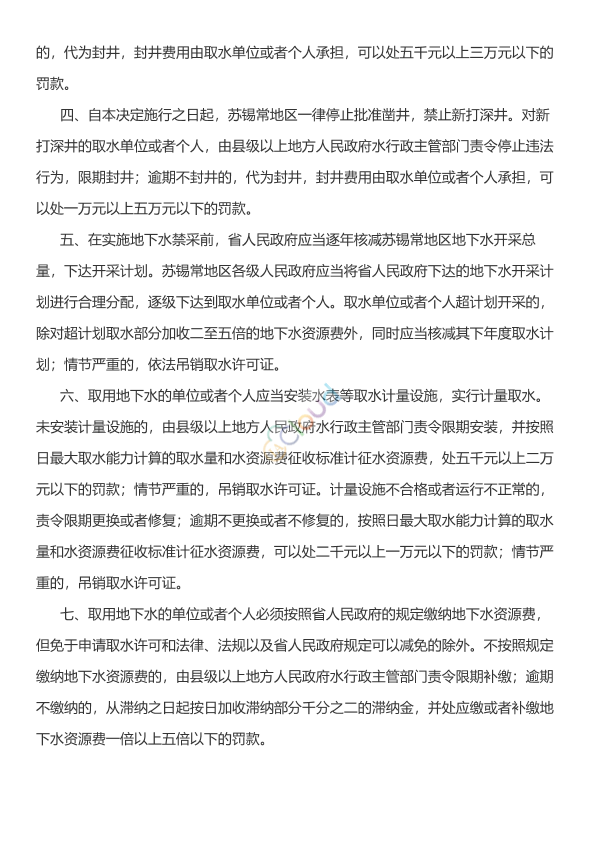
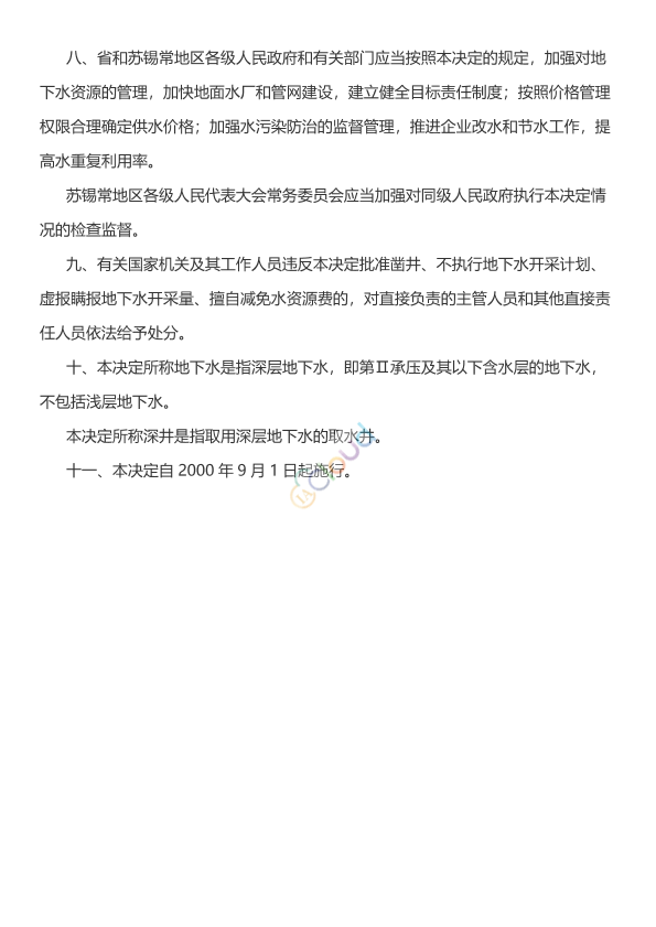
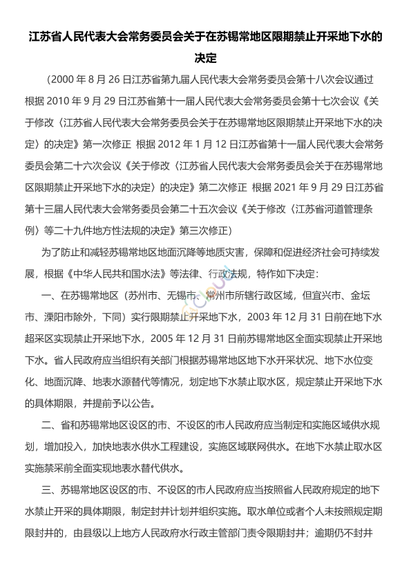
江苏省人民代表大会常务委员会关于在苏锡常地区限期禁止开采地下水的决定

浏览次数:462
文件分类 法律法规-地方文件
文件编号 江苏省第十三届人民代表大会常务委员会第二十五次会议(10)
发布日期 2021-09-29
实施日期 2021-09-29
起草单位
适用区域 江苏省
是否有效 有效
国民经济代码
前言

2000年8月26日江苏省第九届人民代表大会常务委员会第十八次会议通过 根据2010年9月29日江苏省第十一届人民代表大会常务委员会第十七次会议《关于修改〈江苏省人民代表大会常务委员会关于在苏锡常地区限期禁止开采地下水的决定〉的决定》第一次修正 根据2012年1月12日江苏省第十一届人民代表大会常务委员会第二十六次会议《关于修改〈江苏省人民代表大会常务委员会关于在苏锡常地区限期禁止开采地下水的决定〉的决定》第二次修正 根据2021年9月29日江苏省第十三届人民代表大会常务委员会第二十五次会议《关于修改〈江苏省河道管理条例〉等二十九件地方性法规的决定》第三次修正

适用范围

暂无相关说明

文件预览
原文附件
江苏省人民代表大会常务委员会关于在苏锡常地区限期禁止开采地下水的决定.pdf 【0.24 M】 下载  |  查看

附件概览

AI版

江苏省地下水禁采决定概览
目的:防止和减轻苏锡常地区(苏州、无锡、常州,不含宜兴、金坛、溧阳)地面沉降等地质灾害,保障可持续发展。
关键措施
1. 禁采时间
• 2003年底前:地下水超采区全面禁采。
• 2005年底前:苏锡常全区禁采。
2. 封井要求
政府制定封井计划,逾期不封者强制封井并罚款(5千•3万元)。
2000年9月1日起,禁止

此概览由AI大模型生成。对结果是否满意?

0

0

相关推荐
  • 江苏省人民代表大会常务委员会关于资源税具体适用税率等有关事项的决定 江苏省第十三届人民代表大会常务委员会第十六次会议(2) (匹配度 0.669)
  • 江苏省人民代表大会常务委员会关于在长江江苏水域严禁非法采砂的决定 江苏省第十三届人民代表大会常务委员会第二十五次会议(9) (匹配度 0.608)
  • 关于印发《江苏省太湖流域禁止和限制的产业产品目录(2024年本)》的通知 苏发改规发[2024]3号 (匹配度 0.582)
猜你喜欢
  • 排污单位自行监测技术指南总则 HJ819-2017
  • 建设项目环境影响评价分类管理名录(2021年版) 部令第16号
  • 建设项目竣工环境保护验收技术指南 污染影响类 无
  • 固定污染源排污许可分类管理名录(2019年版)及问答 部令第11号
  • 固定污染源排气中颗粒物测定与气态污染物采样方法及修改单 GB/T16157-1996
广告资讯
评论 0条评论

0/150

  • 按热度排序
  • 按时间排序
分类管理名录类别
收起
  • 所有行业
  • 评论
  • 收藏
  • 微信扫一扫

    分享
  • 反馈

设为首页 |  版权© 尚云环境 |  京公网安备 11011402011579号 |  京ICP备17049511号-2 |  增值电信业务经营许可证:京B2-20200914