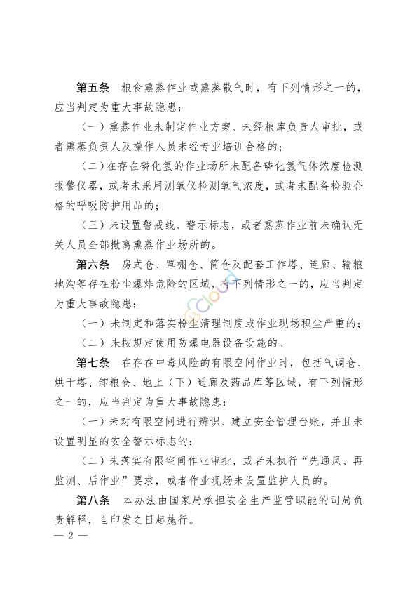
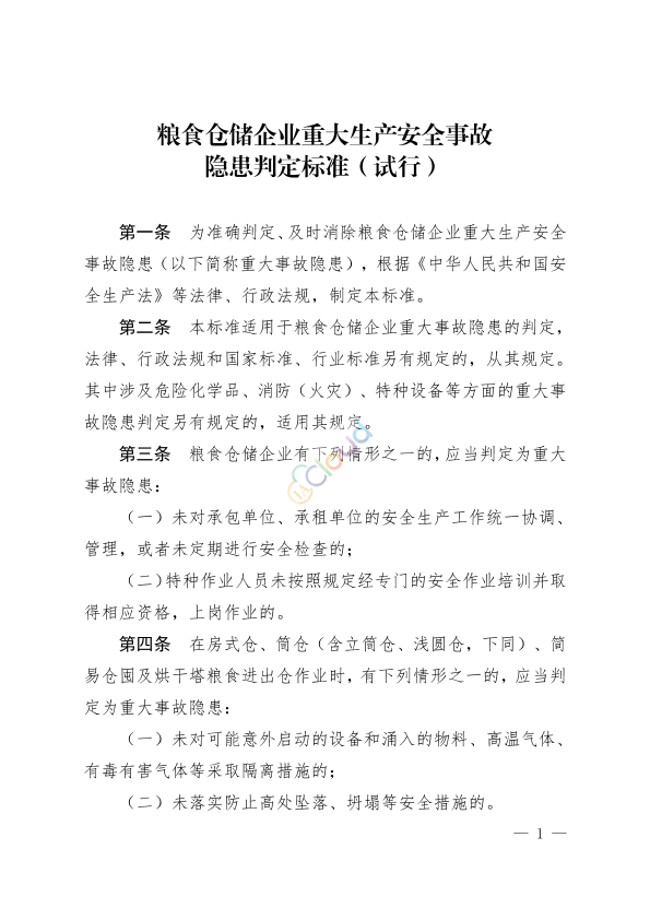
粮食仓储企业重大生产安全事故隐患判定标准(试行)

浏览次数:218
文件分类 法律法规-其他部门规范性文件
文件编号 国粮办应急〔2023〕155号
发布日期 2023-06-25
实施日期 2023-06-25
发布部门 国家粮食局
起草单位
适用区域 全国
是否有效 有效
国民经济代码
前言

各省、自治区、直辖市及新疆生产建设兵团粮食和物资储备局(粮食局),中国储备粮管理集团有限公司、中粮集团有限公司、中国供销集团有限公司:

《粮食仓储企业重大生产安全事故隐患判定标准(试行)》,已经国家粮食和物资储备局局长办公会议审议通过,现印发给你们,请结合实际抓好落实。
国家粮食和物资储备局     
2023年6月25日 

适用范围

暂无相关说明

文件预览
原文附件
粮食仓储企业重大生产安全事故隐患判定标准(试行).pdf 【0.18 M】 下载  |  查看

附件概览

AI版

《粮食仓储企业重大生产安全事故隐患判定标准(试行)》是一份针对粮食仓储企业制定的安全生产事故隐患判定的规范性文件。该文件旨在根据《中华人民共和国安全生产法》等相关法律法规,为粮食仓储企业的重大事故隐患提供明确的判定依据,以便及时消除安全隐患,保障生产安全。
以下是对该文本内容的分析:
1. 适用范围
第二条明确了本标准适用于粮食仓储企业重大事故隐患的判定。如果其他法律、行政法规或国家标准、行业标准有特别规定,应遵循那些规定。
2. 重大事故隐患

此概览由AI大模型生成。对结果是否满意?

0

0

相关推荐
  • 精细化工企业工程设计防火标准 GB51283-2020 (匹配度 0.594)
  • 储油库大气污染物排放标准 GB20950-2020 (匹配度 0.589)
  • 油品运输大气污染物排放标准 GB20951-2020 (匹配度 0.582)
猜你喜欢
  • 工业炉窑大气污染物排放标准 GB9078-1996
  • 城镇污水处理厂污染物排放标准及修改单 GB18918-2002
  • 污水综合排放标准 GB8978-1996
  • 固定污染源烟气(SO2、NOX、颗粒物)排放连续监测技术规范 HJ75-2017
  • 建设项目竣工环境保护验收技术指南 污染影响类 无
广告资讯
评论 0条评论

0/150

  • 按热度排序
  • 按时间排序
分类管理名录类别
收起
  • 交通运输业、管道运输业和仓储业
  • 评论
  • 收藏
  • 微信扫一扫

    分享
  • 反馈

设为首页 |  版权© 尚云环境 |  京公网安备 11011402011579号 |  京ICP备17049511号-2 |  增值电信业务经营许可证:京B2-20200914