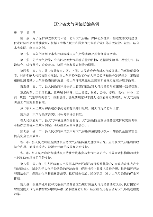
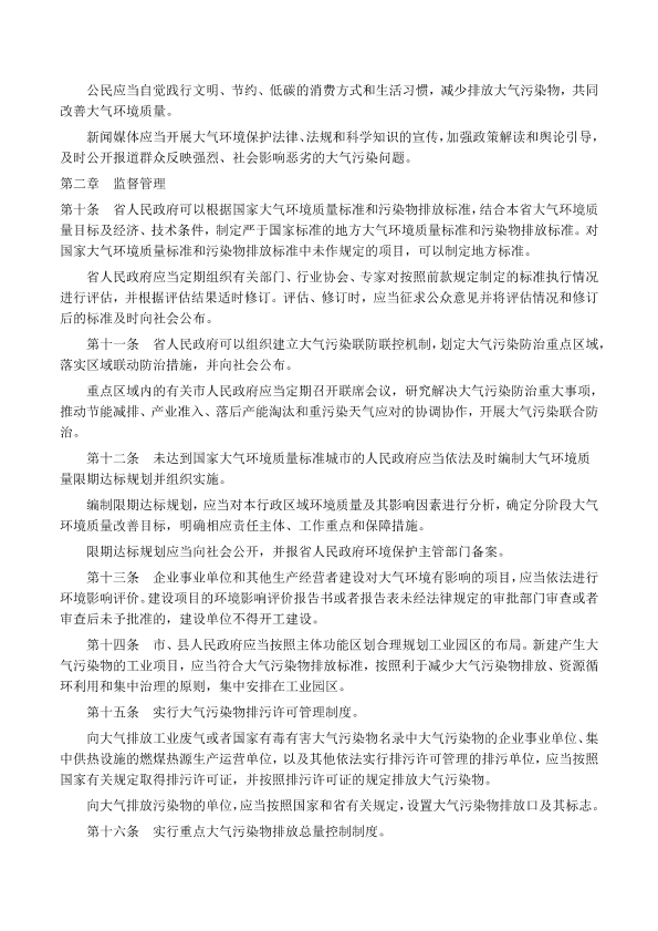
辽宁省大气污染防治条例

浏览次数:354
文件分类 法律法规-地方文件
文件编号 人民代表大会常务委员会公告第71号
发布日期 2017-05-25
实施日期 2017-08-01
起草单位
适用区域 辽宁省
是否有效 无效
国民经济代码
前言

《辽宁省大气污染防治条例》已由辽宁省第十二届人民代表大会常务委员会第三十四次会议于2017年5月25日审议通过,现予公布。本条例自2017年8月1日起施行。
2017年05月25日

适用范围

暂无相关说明

文件预览
原文附件
辽宁省大气污染防治条例.pdf 【0.18 M】 下载  |  查看
相关推荐
  • 辽宁省大气污染防治条例(2020修订) (匹配度 0.875)
  • 营口市大气污染防治条例 辽宁省第十三届人民代表大会常务委员会第十七次会议(4) (匹配度 0.827)
  • 辽宁省河长湖长制条例 辽宁省第十三届人民代表大会常务委员会第十二次会议 (匹配度 0.824)
猜你喜欢
  • 固定污染源排气中颗粒物测定与气态污染物采样方法及修改单 GB/T16157-1996
  • 合成树脂工业污染物排放标准及修改单 GB31572-2015
  • 地下水质量标准 GB/T14848-2017
  • 环境空气和废气氨的测定 纳氏试剂分光光度法 HJ533-2009
  • 工业炉窑大气污染物排放标准 GB9078-1996
广告资讯
评论 0条评论

0/150

  • 按热度排序
  • 按时间排序
分类管理名录类别
收起
  • 所有行业
  • 评论
  • 收藏
  • 微信扫一扫

    分享
  • 反馈

设为首页 |  版权© 尚云环境 |  京公网安备 11011402011579号 |  京ICP备17049511号-2 |  增值电信业务经营许可证:京B2-20200914