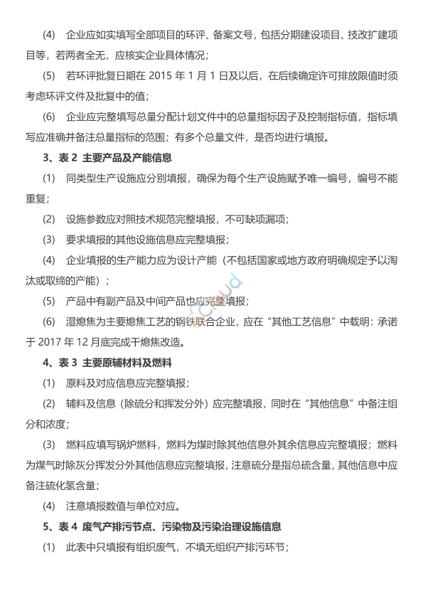
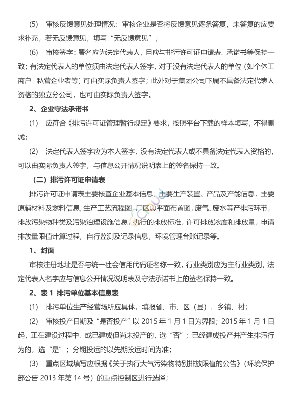
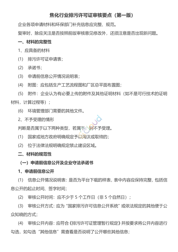
焦化行业排污许可证审核要点(第一版)

浏览次数:1,461
文件分类 标准导则-技术规范
文件编号
发布日期 2017-12-07
实施日期 2017-12-07
发布部门 环境保护部
起草单位 环境保护部
适用区域 全国
是否有效 有效
国民经济代码
前言

2017年12月7日—8日,环保部在北京举办了一次全国排污许可技术骨干培训。根据培训的讲义及讨论内容,总结出各行业排污许可证的审核要点,供各地发证机关参考。

适用范围

焦化行业排污许可证审核要点(第一版)

文件预览
原文附件
焦化行业排污许可证审核要点(第一版).pdf 【0.53 M】 下载  |  查看

附件概览

AI版

焦化行业排污许可证审核要点概览
核心要求
申请材料必须完整规范(6类必备材料)
两种情形不予受理淘汰取缔类、禁止建设区域类
关键审核内容
、材料审核
1. 申请前信息公开
需公开5个工作日以上
必须逐条处理公众反馈意见
法定代表人/负责人签字要求一致
2. 申请表关键项
基本信息投产日期以2015年为界,重点区域判定
生产设施湿熄焦企业须承诺干熄焦改造

此概览由AI大模型生成。对结果是否满意?

0

0

相关推荐
  • 石化行业排污许可证核发审核要点(第一版) (匹配度 0.903)
  • 火电行业排污许可证审核要点(第一版) (匹配度 0.752)
  • 平板玻璃行业排污许可证审核要点(第一版) (匹配度 0.736)
猜你喜欢
  • 关于启用《建设项目环境影响报告书审批基础信息表》的通知 环办环评函〔2020〕711号
  • 医疗机构水污染物排放标准 GB18466-2005
  • 锅炉大气污染物排放标准 GB13271-2014
  • 水质 化学需氧量的测定 重铬酸盐法 HJ828-2017
  • 关于印发《建设项目环境影响报告表》内容、格式及编制技术指南的通知和常见问题解答 环办环评〔2020〕33号
广告资讯
评论 1条评论

0/150

  • 按热度排序
  • 按时间排序
分类管理名录类别
收起
  • 石油加工、炼焦业
  • 评论
  • 收藏
  • 微信扫一扫

    分享
  • 反馈

设为首页 |  版权© 尚云环境 |  京公网安备 11011402011579号 |  京ICP备17049511号-2 |  增值电信业务经营许可证:京B2-20200914