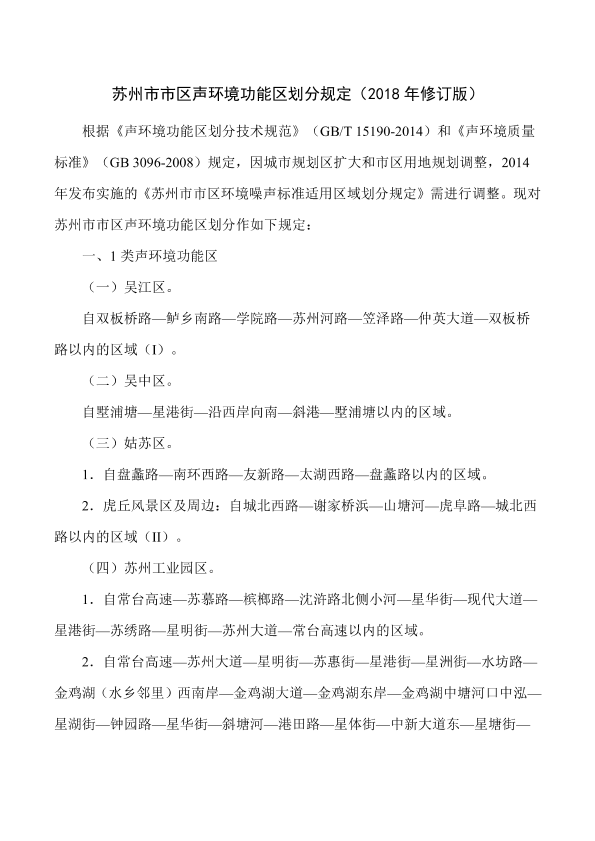
苏州市市区声环境功能区划分规定(2018年修订版)

浏览次数:301
文件分类 法律法规-地方文件
文件编号 苏府〔2019〕19号
发布日期 2019-03-08
实施日期 2019-03-08
起草单位
适用区域 江苏省苏州市
是否有效 有效
国民经济代码
前言

各区人民政府,苏州工业园区、苏州高新区管委会;市各委办局,各直属单位:
《苏州市市区声环境功能区划分规定》(2018年修订版)已经市政府第58次常务会议审议通过,现印发给你们,请认真贯彻执行。
苏州市人民政府
2019年3月8日

适用范围

暂无相关说明

文件预览
原文附件
苏州市市区声环境功能区划分规定(2018年修订版).pdf 【0.32 M】 下载  |  查看

附件概览

AI版

苏州市市区声环境功能区划分规定(2018年修订版)概览
修订背景
因城市规划调整和用地变化,苏州市对2014年版噪声功能区划进行修订,依据国家标准《声环境功能区划分技术规范》(GB/T 15190•2014)和《声环境质量标准》(GB 3096•2008)。
•••
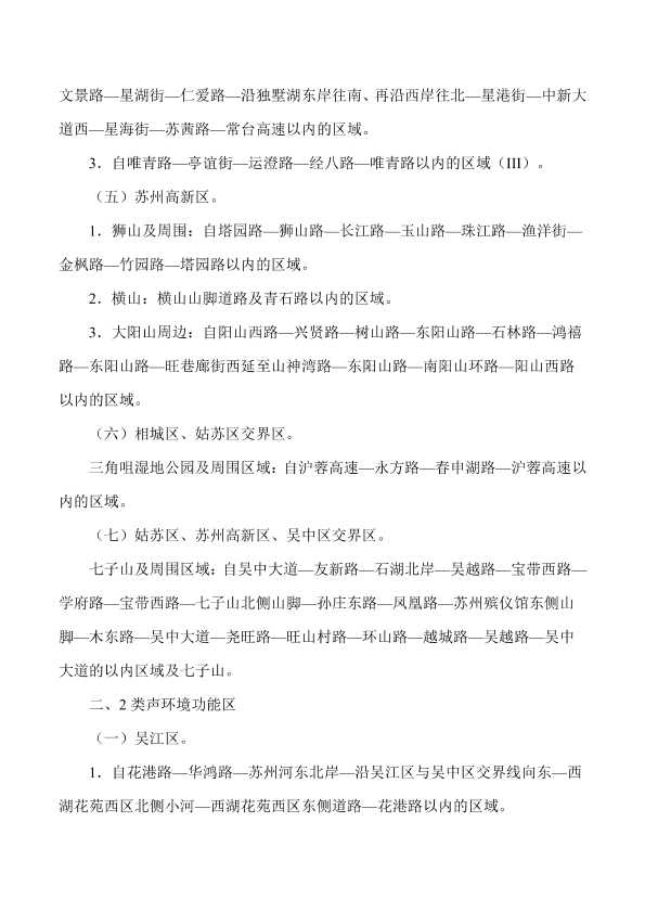
功能区分类与范围
1. 1类区(居民/文教/办公区)
范围吴江区(双板桥路等围合区域)、吴中区(墅浦塘等)、姑苏区(盘蠡路、

此概览由AI大模型生成。对结果是否满意?

0

0

相关推荐
  • 深圳市声环境功能区划分 深环[2020]186号 (匹配度 0.693)
  • 南通市主城区声环境功能区划分规定(2019年修订版) 通政办发[2019]106号 (匹配度 0.656)
  • 苏州市环境统计年报2019 (匹配度 0.651)
猜你喜欢
  • 环境影响评价技术导则 声环境 HJ2.4-2009
  • 城镇污水处理厂污染物排放标准及修改单 GB18918-2002
  • 合成树脂工业污染物排放标准及修改单 GB31572-2015
  • 声环境质量标准 GB3096-2008
  • 国民经济行业分类 GB/T4754-2017
广告资讯
评论 0条评论

0/150

  • 按热度排序
  • 按时间排序
分类管理名录类别
收起
  • 所有行业
  • 评论
  • 收藏
  • 微信扫一扫

    分享
  • 反馈

设为首页 |  版权© 尚云环境 |  京公网安备 11011402011579号 |  京ICP备17049511号-2 |  增值电信业务经营许可证:京B2-20200914