上海市不纳入建设项目环评管理的项目类型(2019年版)

浏览次数:617
文件分类 法律法规-地方文件
文件编号 沪环规〔2019〕3号
发布日期 2019-02-21
实施日期 2019-02-21
起草单位
适用区域 上海市
是否有效 无效
国民经济代码
前言

各有关单位:
为优化营商环境,推进环评审批制度改革,结合本市实际,我局研究制定了《上海市不纳入建设项目环评管理的项目类型(2019 年版)》。现印发给你们,请遵照实施。
一、列入《上海市不纳入建设项目环评管理的项目类型(2019年版)》的项目,不需要办理建设项目环境影响评价相关手续,但不免除建设单位应当承担的环保责任。
二、建设单位在项目建设及运营过程中应遵守国家及本市环境保护法律、法规、标准和有关技术规范要求,确保污染物达标排放,接受各级生态环境主管部门的日常监督管理。
三、本通知自 2019 年 2 月 22 日起实施,有效期至 2024 年2月21日。《上海市环境保护局关于印发〈上海市不纳入建设项目环评分类管理的项目类型(2015 年版)〉的通知》(沪环保评〔2015〕524 号)自本通知实施之日起废止。
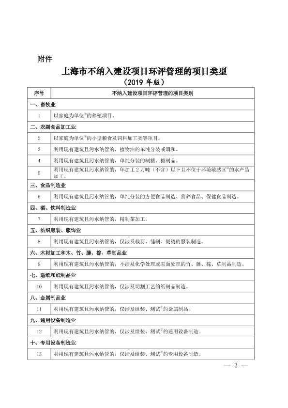
附件:上海市不纳入建设项目环评管理的项目类型(2019年版)
上海市生态环境局
2019年2月21日

适用范围

暂无相关说明

文件预览
原文附件
上海市不纳入建设项目环评管理的项目类型(2019年版).pdf 【0.46 M】 下载  |  查看
相关推荐
  • 上海市建设项目环境影响评价分类管理重点行业名录(2019年版) (匹配度 0.737)
  • 吉林省不纳入建设项目环评管理的项目类型 (2019年版) 吉环环评字[2019]7号 (匹配度 0.687)
  • 上海市生态环境局关于疫情防控期间进一步扩大环评豁免和环评告知承诺实施范围的通知 沪环评[2020]57号 (匹配度 0.675)
猜你喜欢
  • 大气污染物综合排放标准 GB16297-1996
  • 环境空气和废气 氯化氢的测定 离子色谱法 HJ549-2016
  • 中华人民共和国固体废物污染环境防治法 中华人民共和国主席令(第四十三号)
  • 环境空气和废气氨的测定 纳氏试剂分光光度法 HJ533-2009
  • 环境空气质量标准2012及修改单 GB3095-2012
广告资讯
评论 1条评论

0/150

  • 按热度排序
  • 按时间排序
分类管理名录类别
收起
  • 所有行业
  • 评论
  • 收藏
  • 微信扫一扫

    分享
  • 反馈

设为首页 |  版权© 尚云环境 |  京公网安备 11011402011579号 |  京ICP备17049511号-2 |  增值电信业务经营许可证:京B2-20200914