湖南省交通建设工程质量与安全生产条例

浏览次数:393
文件分类 法律法规-地方文件
文件编号 湖南省第十三届人民代表大会常务委员会第二十次会议(4)
发布日期 2020-09-25
实施日期 2020-09-25
起草单位
适用区域 湖南省
是否有效 有效
国民经济代码
前言

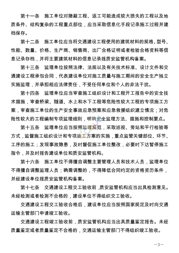
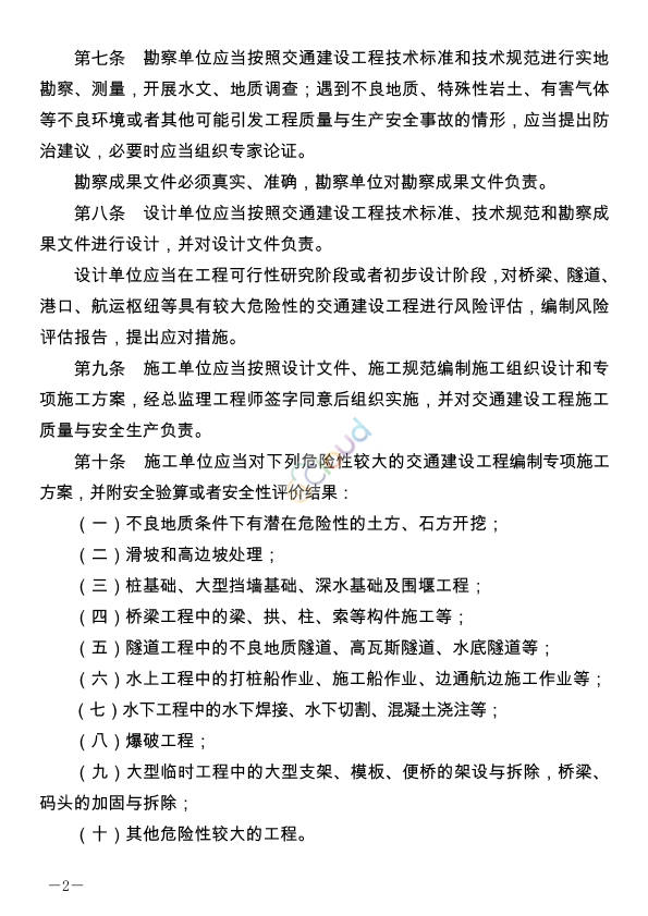
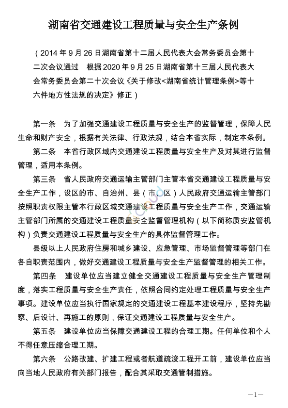
为了加强交通建设工程质量与安全生产的监督管理,保障人民生命和财产安全,根据有关法律、行政法规,结合本省实际,制定本条例。

适用范围

暂无相关说明

文件预览
原文附件
湖南省交通建设工程质量与安全生产条例.pdf 【0.46 M】 下载  |  查看

附件概览

AI版

湖南省交通建设工程质量与安全生产条例概览
适用范围
适用于湖南省行政区域内交通建设工程(公路、水运工程及其附属工程)的质量与安全生产监督管理。
监管主体
主管部门省、市、县级交通运输主管部门及所属质安监管机构。
协作部门住建、应急管理、市场监管等部门按职责配合。
各方责任
1. 建设单位
保障合理工期,不得随意压缩。

此概览由AI大模型生成。对结果是否满意?

0

0

相关推荐
  • 湖南省长株潭城市群区域规划条例 湖南省第十三届人民代表大会常务委员会第二十次会议(3) (匹配度 0.752)
  • 湖南省森林公园条例 湖南省第十三届人民代表大会常务委员会第十八次会议(7) (匹配度 0.752)
  • 湖南省东江湖水环境保护条例 湖南省第十三届人民代表大会常务委员会第十八次会议(8) (匹配度 0.712)
猜你喜欢
  • 土壤环境质量 建设用地土壤污染风险管控标准(试行) GB36600-2018
  • 建设项目环境风险评价技术导则 HJ169-2018
  • 挥发性有机物无组织排放控制标准 GB37822-2019
  • 环境空气质量标准2012及修改单 GB3095-2012
  • 工业炉窑大气污染物排放标准 GB9078-1996
广告资讯
评论 0条评论

0/150

  • 按热度排序
  • 按时间排序
分类管理名录类别
收起
  • 所有行业
  • 评论
  • 收藏
  • 微信扫一扫

    分享
  • 反馈

设为首页 |  版权© 尚云环境 |  京公网安备 11011402011579号 |  京ICP备17049511号-2 |  增值电信业务经营许可证:京B2-20200914