五指山市人民政府关于新春水库饮用水水源地保护的通告

浏览次数:168
文件分类 法律法规-地方文件
文件编号
发布日期 2021-06-12
实施日期 2021-07-15
起草单位
适用区域 海南省省直辖
是否有效 有效
国民经济代码
前言

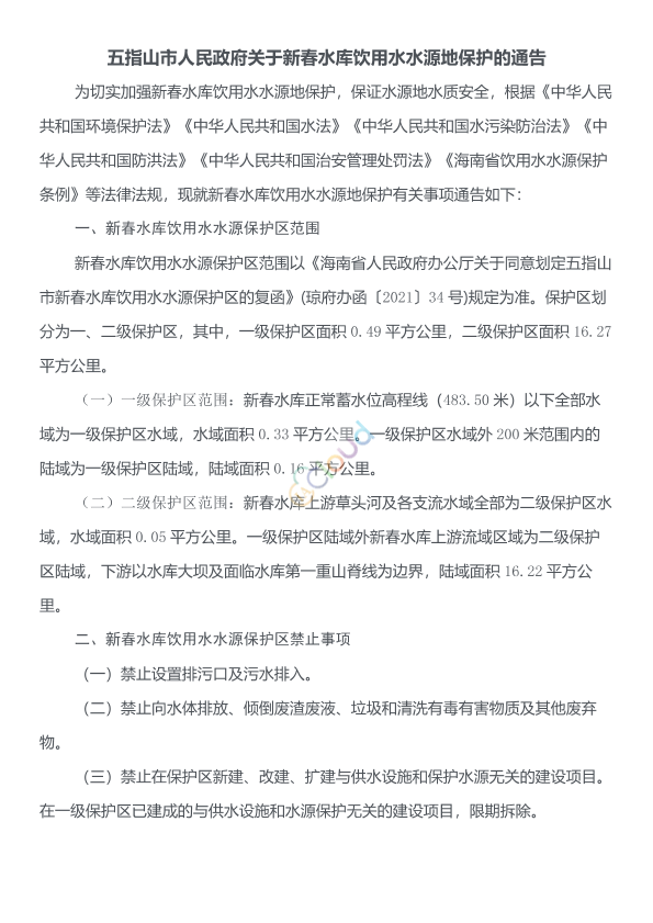
为切实加强新春水库饮用水水源地保护,保证水源地水质安全,根据《中华人民共和国环境保护法》《中华人民共和国水法》《中华人民共和国水污染防治法》《中华人民共和国防洪法》《中华人民共和国治安管理处罚法》《海南省饮用水水源保护条例》等法律法规,现就新春水库饮用水水源地保护有关事项通告如下:

适用范围

暂无相关说明

文件预览
原文附件
五指山市人民政府关于新春水库饮用水水源地保护的通告.pdf 【0.27 M】 下载  |  查看

附件概览

AI版

五指山市新春水库饮用水水源地保护通告概览
保护范围
一级保护区水库正常蓄水位(483.50米)以下水域(0.33 km²)及外延200米陆域(0.16 km²)。
二级保护区上游草头河及支流水域(0.05 km²)和流域陆域(16.22 km²)。
禁止事项
1. 排污、倾倒废弃物或清洗有毒物质。
2. 新建/扩建无关建设项目(一级保护区现有项目限期拆除)。
3. 畜禽养殖、旅游、垂钓、非法捕捞等污

此概览由AI大模型生成。对结果是否满意?

0

0

相关推荐
  • 五指山市饮用水水源地环境保护规划(2020-2030年) 五府办[2021]4号 (匹配度 0.628)
  • 内江市人民政府关于甜城湖保护范围边界确定的通告 内府通告[2019]3号 (匹配度 0.569)
  • 大连市人民政府关于加强水库库区管理的通告 大政发[2020]25号 (匹配度 0.554)
猜你喜欢
  • 社会生活环境噪声排放标准 GB22337-2008
  • 水质 化学需氧量的测定 重铬酸盐法 HJ828-2017
  • 国家危险废物名录 部令第15号
  • 《环境空气二氧化硫的测定甲醛吸收—副玫瑰苯胺分光光度法》及修改单 HJ482-2009
  • 环境影响评价技术导则 地下水环境 HJ610-2016
广告资讯
评论 0条评论

0/150

  • 按热度排序
  • 按时间排序
分类管理名录类别
收起
  • 所有行业
  • 评论
  • 收藏
  • 微信扫一扫

    分享
  • 反馈

设为首页 |  版权© 尚云环境 |  京公网安备 11011402011579号 |  京ICP备17049511号-2 |  增值电信业务经营许可证:京B2-20200914