环境影响评价技术导则 石油化工建设项目

Technical guideline for environmental impact assessment Constructional project of petrochemical

浏览次数:4,708
文件分类 标准导则-技术导则
文件编号 HJ/T89-2003
发布日期 2003-01-06
实施日期 2003-04-01
发布部门 原环境保护总局
适用区域 全国
是否有效 有效
国民经济代码
前言

为了贯彻《中华人民共和国环境保护法》、《建设项目环境保护管理条例》、《环境影响评价技术导则》,制定本标准。
本标准以HJ/T 2.1~2.3-1993、HJ/T 2.4-1995、HJ/T 19-1997《环境影响评价技术导则》为基础,结合石油化工建设项目的特点,对该导则进行了补充和具体化,规定了石油化工建设项目环境影响评价工作的内容。
本标准的附录A、附录B、附录C和附录D都是本标准的附录;本标准的附录E是提示的附录。
本标准由国家环境保护总局科技标准司提出。
本标准起草单位:中国石油化工集团公司安全环保局,中国石化抚顺石油化工研究院,中国石化洛阳石化工程公司,中国石化工程建设公司。
本标准自2003年4月1日起实施。
本标准由国家环境保护总局解释。

适用范围

本标准规定了石油化工建设项目(以下简称建设项目)环境影响评价的一般性原则、内容和方法。
石油化工建设项目系指以石油和石油气(包括天然气和炼厂气)为原料,从事炼油、化工、化纤和化肥生产以及相关的储存、运输、科研等建设项目。
本标准适用于石油化工新建、改建、扩建和技术改造项目的环境影响评价。

文件预览
原文附件
环境影响评价技术导则 石油化工建设项目_HJT 89-2003.pdf 【0.93 M】 下载  |  查看

附件概览

AI版

《1010001_2003•1•6_环境影响评价技术导则 石油化工建设项目_HJT 89•2003》是中国环境保护行业标准,旨在规范石油化工建设项目的环境影响评价工作。以下是对文档内容的分析:
1. 目的和依据该标准根据《中华人民共和国环境保护法》、《建设项目环境保护管理条例》和《环境影响评价技术导则》制定,以确保石油化工建设项目的环境影响评价工作符合国家法规和政策要求。
2. 适用范围适用于石油化工新建、改建、扩建和技术改造项目的环境影响评价,包括炼油

此概览由AI大模型生成。对结果是否满意?

0

0

相关推荐
  • 建设项目环境影响评价技术导则 总纲 HJ2.1-2016 (匹配度 0.982)
  • 环境影响评价技术导则 大气环境 HJ2.2-2018 (匹配度 0.937)
  • 海洋工程环境影响评价技术导则 GB/T19485-2014 (匹配度 0.920)
猜你喜欢
  • 关于印发《建设项目环境影响报告表》内容、格式及编制技术指南的通知和常见问题解答 环办环评〔2020〕33号
  • 地下水质量标准 GB/T14848-2017
  • 危险废物贮存污染控制标准 GB18597-2001
  • 中华人民共和国固体废物污染环境防治法 中华人民共和国主席令(第四十三号)
  • 环境影响评价技术导则 声环境 HJ2.4-2009
广告资讯
评论 1条评论

0/150

  • 按热度排序
  • 按时间排序
术语
收起
  • 依托单位
  • 以新带老
  • 废水
  • 燃烧废气
  • 工艺废气
  • 单位排放量
  • 工况
附录
收起
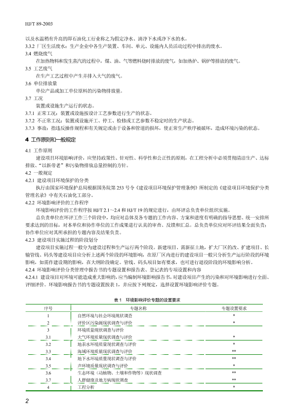
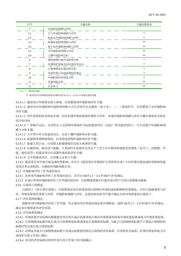
  • 附录A(标准的附录)工程分析的附图和附表及公式
  • 附录B(标准的附录)环境影响评价大纲格式及内容
  • 附录C(标准的附录)环境影响报告书的格式与内容
  • 附录D(标准的附录)环境影响评价大纲及环境影响报告书编排结构
  • 附录E(提示的附录)环境影响评价大纲及环境影响报告书封面格式
分类管理名录类别
收起
  • 所有行业
引用文件
收起
  • HJ/T19-1997 环境影响评价技术导则 非污染生态影响
  • HJ/T2.1-93 环境影响评价技术导则 总纲
  • HJ/T2.2-93 环境影响评价技术导则 大气环境
  • HJ/T2.3-93 环境影响评价技术导则 地面水环境
  • HJ/T2.4-1995 环境影响评价技术导则 声环境
  • SH3024-95 石油化工企业环境保护设计规范
  • 评论
  • 收藏
  • 微信扫一扫

    分享
  • 反馈

设为首页 |  版权© 尚云环境 |  京公网安备 11011402011579号 |  京ICP备17049511号-2 |  增值电信业务经营许可证:京B2-20200914