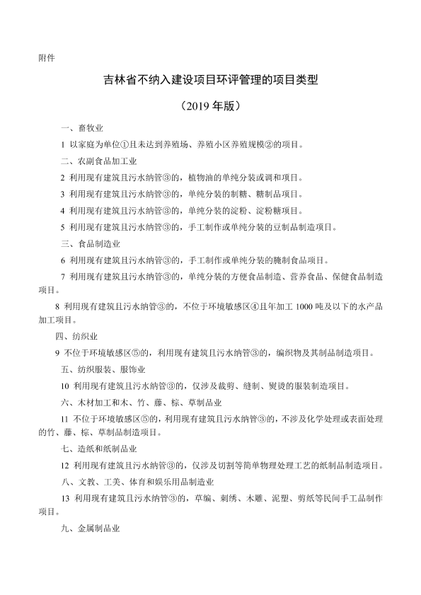
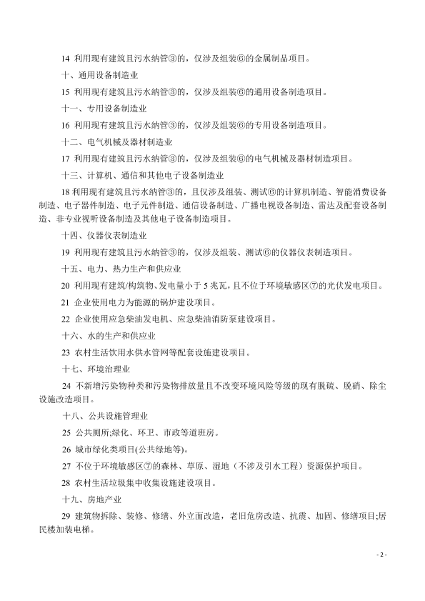
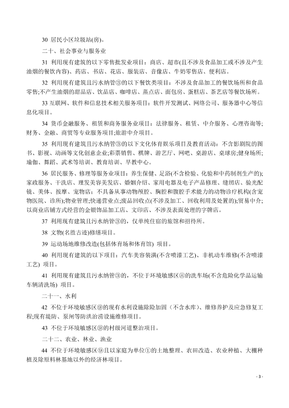
吉林省不纳入建设项目环评管理的项目类型 (2019年版)

浏览次数:1,878
文件分类 法律法规-地方文件
文件编号 吉环环评字〔2019〕7号
发布日期 2019-06-06
实施日期 2019-06-06
起草单位
适用区域 吉林省
是否有效 有效
国民经济代码
前言

各市(州)、长白山管委会生态环境局,各县(市、区)环境保护局:
为贯彻落实国务院及省委、省政府深化行政审批制度改革的总体部署,服务民生工程建设,优化营商环境,促进小微企业发展,深入推进环评审批制度改革,按照“简政放权、放管结合、优化服务”的改革要求,结合我省实际,我厅研究制定了《吉林省不纳入建设项目环评管理的项目类型(2019年版)》,现印发给你们,请结合以下要求,认真遵照执行。
一、列入《吉林省不纳入建设项目环评管理的项目类型(2019年版)》的项目,不需要办理建设项目环境影响评价相关手续,但不免除建设单位应当承担的生态环境保护责任。
二、建设单位在项目建设及运营过程中应遵守国家及本省生态环境保护法律、法规、标准和有关技术规范要求,确保污染物达标排放。同时,自觉接受各级生态环境主管部门的日常监督管理。
三、《建设项目环境影响评价分类管理名录》中明确规定不纳入环评管理的建设项目的有关要求,遵照执行。
四、本通知自印发之日起实施。
附件:吉林省不纳入建设项目环评管理的项目类型(2019年版)
吉林省生态环境厅
2019年6月6日

适用范围

暂无相关说明

文件预览
原文附件
吉林省不纳入建设项目环评管理的项目类型(2019版).pdf 【0.37 M】 下载  |  查看

附件概览

AI版

吉林省不纳入建设项目环评管理的项目类型(2019年版)概览
核心内容
吉林省明确21类建设项目(细分55项)无需纳入环评管理,主要涉及低污染、小规模或利用现有设施的项目。
关键分类及条件
1. 畜牧业
家庭养殖且未达规模化标准(如生猪年出栏<300头、蛋鸡存栏<2000只等)。
2. 农副食品/食品加工业
单纯分装或手工制作项目(植物油、糖制品、

此概览由AI大模型生成。对结果是否满意?

0

0

相关推荐
  • 吉林省不纳入建设项目环评管理的项目类型(2019年版) (匹配度 0.942)
  • 吉林省辽河流域水环境保护条例(2019) (匹配度 0.715)
  • 吉林省生态环境厅关于新型冠状病毒感染肺炎疫情时期做好建设项目环评审批工作的通知 吉环环评字[2020]2号 (匹配度 0.686)
猜你喜欢
  • 《环境空气二氧化硫的测定甲醛吸收—副玫瑰苯胺分光光度法》及修改单 HJ482-2009
  • 大气污染物综合排放标准 GB16297-1996
  • 环境空气质量标准2012及修改单 GB3095-2012
  • 城镇污水处理厂污染物排放标准及修改单 GB18918-2002
  • 环境影响评价技术导则 土壤环境(试行) HJ964-2018
广告资讯
评论 0条评论

0/150

  • 按热度排序
  • 按时间排序
分类管理名录类别
收起
  • 所有行业
  • 评论
  • 收藏
  • 微信扫一扫

    分享
  • 反馈

设为首页 |  版权© 尚云环境 |  京公网安备 11011402011579号 |  京ICP备17049511号-2 |  增值电信业务经营许可证:京B2-20200914