氯碱(烧碱、聚氯乙烯)行业准入条件 国家发展和改革委公告

浏览次数:671
文件分类 法律法规-产业政策
文件编号 国家发展和改革委公告第74号2007年
发布日期 2007-11-02
实施日期 2007-11-02
发布部门 国家发展改革委
起草单位
适用区域 全国
是否有效 无效
国民经济代码
前言

为遏制氯碱行业盲目扩张趋势,促进产业结构升级,规范行业发展,依据国家有关法律法规和产业政策要求,我委会同有关部门制定了《氯碱(烧碱、聚氯乙烯)行业准入条件》,现予以公告。

各有关部门在对氯碱生产建设项目进行投资管理、土地供应、环境评估、信贷融资、电力供给等工作中要以本准入条件为依据。

附件:氯碱(烧碱、聚氯乙烯)行业准入条件

适用范围

附件:

氯碱(烧碱、聚氯乙烯)行业准入条件

为促进氯碱行业稳定健康发展,防止低水平重复建设,提高行业综合竞争力,依据国家有关法律法规和产业政策,按照“优化布局、有序发展、调整结构、节约能源、保护环境、安全生产、技术进步”的可持续发展原则,对氯碱(烧碱、聚氯乙烯)行业提出以下准入条件。

一、产业布局

(一)新建氯碱生产企业应靠近资源、能源产地,有较好的环保、运输条件,并符合本地区氯碱行业发展和土地利用总体规划。除搬迁企业外,东部地区原则上不再新建电石法聚氯乙烯项目和与其相配套的烧碱项目。

(二)在国务院、国家有关部门和省(自治区、直辖市)人民政府规定的风景名胜区、自然保护区、饮用水源保护区和其他需要特别保护的区域内,城市规划区边界外2公里以内,主要河流两岸、公路、铁路、水路干线两侧,及居民聚集区和其他严防污染的食品、药品、卫生产品、精密制造产品等企业周边1公里以内,国家及地方所规定的环保、安全防护距离内,禁止新建电石法聚氯乙烯和烧碱生产装置。

二、规模、工艺与装备

(一)为满足国家节能、环保和资源综合利用要求,实现合理规模经济,新建烧碱装置起始规模必须达到30万吨/年及以上(老企业搬迁项目除外),新建、改扩建聚氯乙烯装置起始规模必须达到30万吨/年及以上。

(二)新建、改扩建电石法聚氯乙烯项目必须同时配套建设电石渣制水泥等电石渣综合利用装置,其电石渣制水泥装置单套生产规模必须达到2 000吨/日及以上。现有电石法聚氯乙烯生产装置配套建设的电石渣制水泥生产装置规模必须达到1 000吨/日及以上。鼓励新建电石法聚氯乙烯配套建设大型、密闭式电石炉生产装置,实现资源综合利用。

(三)新建、改扩建烧碱生产装置禁止采用普通金属阳极、石墨阳极和水银法电解槽,鼓励采用30平方米以上节能型金属阳极隔膜电解槽(扩张阳极、改性隔膜、活性阴极、小极距等技术)及离子膜电解槽。鼓励采用乙烯氧氯化法聚氯乙烯生产技术替代电石法聚氯乙烯生产技术,鼓励干法制乙炔、大型转化器、变压吸附、无汞触媒等电石法聚氯乙烯工艺技术的开发和技术改造。鼓励新建电石渣制水泥生产装置采用新型干法水泥生产工艺。

三、能源消耗

(一)新建、改扩建烧碱装置单位产品能耗标准

新建、改扩建烧碱装置单位产品能耗限额准入值指标包括综合能耗和电解单元交流电耗,其准入值应符合以下要求。

新建、改扩建烧碱装置产品单位能耗限额准入值

产品规格

质量分数(%)

综合能耗准入值

(千克标煤/吨)

电解单元交流电耗准入值

(千瓦时/吨)

≤12个月

≤24个月

≤36个月

≤12个月

≤24个月

≤36个月

离子膜法液碱≥30.0

≤350

≤360

≤370

≤2 340

≤2 390

≤2 450

离子膜法液碱≥45.0

≤490

≤510

≤530

离子膜法固碱≥98.0

≤750

≤780

≤810

隔膜法液碱≥30.0

≤800

≤2 450

隔膜法液碱≥42.0

≤950

隔膜法固碱≥95.0

≤1 100

注1:表中离子膜法烧碱综合能耗和电解单元交流电耗准入值按表中数值分阶段考核,新装置投产超过36个月后,继续执行36个月的准入值。

注2:表中隔膜法烧碱电解单元交流电耗准入值,是指金属阳极隔膜电解槽电流密度为1 700 安/平方米的执行标准。并规定电流密度每增减100安/平方米,烧碱电解单元单位产品交流电耗减增44千瓦时/吨。

 

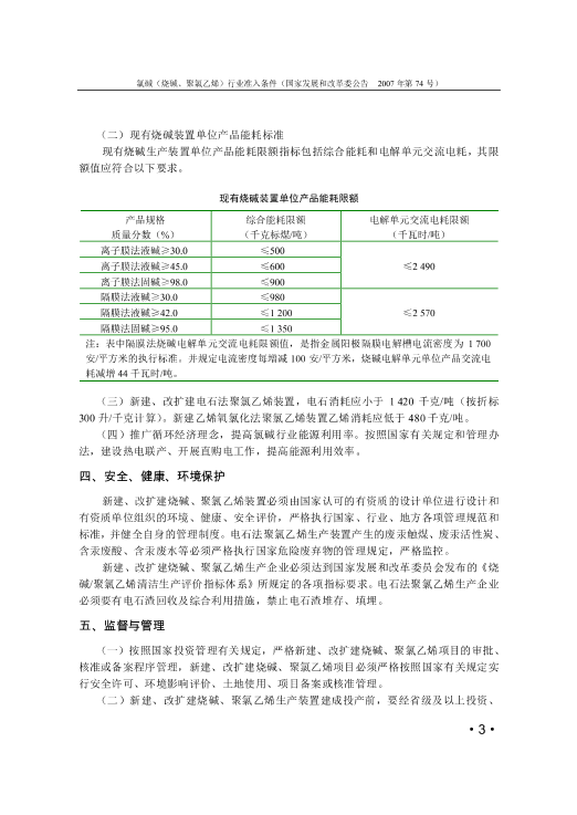
(二)现有烧碱装置单位产品能耗标准

现有烧碱生产装置单位产品能耗限额指标包括综合能耗和电解单元交流电耗,其限额值应符合以下要求。

现有烧碱装置单位产品能耗限额

产品规格

质量分数(%)

综合能耗限额

(千克标煤/吨)

电解单元交流电耗限额

(千瓦时/吨)

离子膜法液碱≥30.0

≤500

≤2 490

离子膜法液碱≥45.0

≤600

离子膜法固碱≥98.0

≤900

隔膜法液碱≥30.0

≤980

≤2 570

隔膜法液碱≥42.0

≤1 200

隔膜法固碱≥95.0

≤1 350

注:表中隔膜法烧碱电解单元交流电耗限额值,是指金属阳极隔膜电解槽电流密度为1 700安/平方米的执行标准。并规定电流密度每增减100安/平方米,烧碱电解单元单位产品交流电耗减增44千瓦时/吨。

 

(三)新建、改扩建电石法聚氯乙烯装置,电石消耗应小于1 420千克/吨(按折标300升/千克计算)。新建乙烯氧氯化法聚氯乙烯装置乙烯消耗应低于480千克/吨。

(四)推广循环经济理念,提高氯碱行业能源利用率。按照国家有关规定和管理办法,建设热电联产、开展直购电工作,提高能源利用效率。

四、安全、健康、环境保护

新建、改扩建烧碱、聚氯乙烯装置必须由国家认可的有资质的设计单位进行设计和有资质单位组织的环境、健康、安全评价,严格执行国家、行业、地方各项管理规范和标准,并健全自身的管理制度。电石法聚氯乙烯生产装置产生的废汞触煤、废汞活性炭、含汞废酸、含汞废水等必须严格执行国家危险废弃物的管理规定,严格监控。

新建、改扩建烧碱、聚氯乙烯生产企业必须达到国家发展和改革委员会发布的《烧碱/聚氯乙烯清洁生产评价指标体系》所规定的各项指标要求。电石法聚氯乙烯生产企业必须要有电石渣回收及综合利用措施,禁止电石渣堆存、填埋。

五、监督与管理

(一)按照国家投资管理有关规定,严格新建、改扩建烧碱、聚氯乙烯项目的审批、核准或备案程序管理,新建、改扩建烧碱、聚氯乙烯项目必须严格按照国家有关规定实行安全许可、环境影响评价、土地使用、项目备案或核准管理。

(二)新建、改扩建烧碱、聚氯乙烯生产装置建成投产前,要经省级及以上投资、土地、环保、安全、质检等管理部门及有关专家组成的联合检查组,按照本准入条件要求进行检查,在达到准入条件之前,不得进行试生产。经检查未达到准入条件的,应责令限期整改。

(三)对不符合本准入条件的新建、改扩建烧碱、聚氯乙烯生产项目,国土资源管理部门不得提供土地,安全监管部门不得办理安全许可,环境保护管理部门不得办理环保审批手续,金融机构不得提供信贷支持,电力供应单位依法停止供电。地方人民政府或相关主管部门依法决定撤销或责令暂停项目的建设。

(四)各省(区、市)氯碱行业主管部门要加强对氯碱生产企业执行本准入条件情况进行督促检查。中国石油和化学工业协会和中国氯碱工业协会要积极宣传贯彻国家产业政策,加强行业自律,协助政府有关部门做好行业监督、管理工作。

六、附则

(一)本准入条件适用于中华人民共和国境内(台湾、香港、澳门地区除外)所有类型的氯碱生产企业。

(二)本准入条件自2007年12月1日起实施,由国家发展和改革委员会负责解释。国家发展和改革委员会将根据氯碱行业发展情况和国家宏观调控要求进行修订。

 

文件预览
原文附件
氯碱(烧碱、聚氯乙烯)行业准入条件 国家发展和改革委公告_国家发展和改革委公告 第74号 2007年.pdf 【0.34 M】 下载  |  查看
相关推荐
  • 《电石行业准入条件》《钛合金行业准入条件》《焦化行业准入条件》国家发展和改革委公告 国家发展和改革委公告第76号2004年 (匹配度 0.877)
  • 关于《钛合金行业准入条件》和《电解金属锰企业行业准入条件》修订公告 中华人民共和国国家发展和改革委员会公告第13号2008年 (匹配度 0.777)
  • 镁行业准入条件 中华人民共和国工业和信息化部公告2011年第7号 (匹配度 0.755)
猜你喜欢
  • 污水排入城镇下水道水质标准 GB/T31962-2015
  • 固定污染源烟气(SO2、NOX、颗粒物)排放连续监测技术规范 HJ75-2017
  • 环境空气苯系物的测定 活性炭吸附/二硫化碳解吸-气相色谱法 HJ584-2010
  • 建设项目环境风险评价技术导则 HJ169-2018
  • 环境空气和废气氨的测定 纳氏试剂分光光度法 HJ533-2009
广告资讯
评论 0条评论

0/150

  • 按热度排序
  • 按时间排序
分类管理名录类别
收起
  • 所有行业
  • 评论
  • 收藏
  • 微信扫一扫

    分享
  • 反馈

设为首页 |  版权© 尚云环境 |  京公网安备 11011402011579号 |  京ICP备17049511号-2 |  增值电信业务经营许可证:京B2-20200914