河南省环境保护厅关于印发建设项目环境影响评价豁免管理名录(修订)的通知

浏览次数:1,025
文件分类 法律法规-地方文件
文件编号 豫环文〔2015〕252号
发布日期 2015-12-02
实施日期 2015-12-02
起草单位
适用区域 河南省
是否有效 无效
国民经济代码
前言

各省辖市、省直管县(市)环境保护局:
为进一步贯彻落实《河南省环保厅关于深化建设项目环境影响审批制度改革
实施意见》的相关要求,切实减轻企业负担,更好地服务小微企业,根据《环境影响评价法》、《建设项目环境影响评价分类管理名录》等有关规定,结合我省实际,我厅对《建设项目环境影响评价豁免管理名录》(以下简称《名录》)进行了修订,现印发给帮你们,并将有关事项通知如下:
一、在全省范围内,对列入《名录》的建设项目,不需办理环境影响评价审批手续,并免予环境保护“三同时”管理。
二、各级环保部门要加强对列入《名录》项目的日常监管,督促建设单位在建设及运营过程中遵守环境保护法律法规和标准;建设单位是环境保护的责任主体,应采取切实有效的防治污染和生态破坏措施,切实减轻项目在建设、运行过程中对环境的不利影响,确保项目依法合规,并自觉接受各级环保管部门的监管。
三、本《名录》由省环保厅负责解释,并根据我省实际情况适时修订和发布,《名录》中涉及的国家法律法规及政策如有修订,从其规定。核与辐射项目另行规定。
四、本《名录》自印发之日起实施。
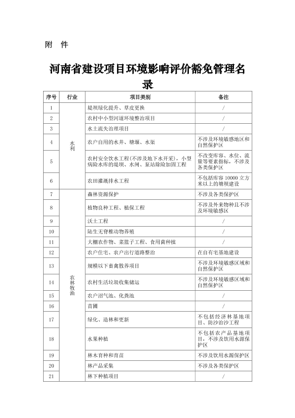
附件 河南省建设项目环境影响评价豁免管理名录.pdf
2015 年12 月2 日

适用范围

暂无相关说明

文件预览
原文附件
河南省环境保护厅关于印发建设项目环境影响评价豁免管理名录.pdf 【0.47 M】 下载  |  查看
相关推荐
  • 河南省环境保护厅关于全面加强产业园区规划环境影响评价工作的通知 豫环文[2016]174号 (匹配度 0.746)
  • 河南省建设项目环境影响评价区域限批管理办法 (试行) 豫环文[2016]116号 (匹配度 0.728)
  • 河南省环境影响评价管理督导检查方案 豫环文[2018]84号 (匹配度 0.679)
猜你喜欢
  • 地下水质量标准 GB/T14848-2017
  • 产业结构调整指导目录(2019年本) 中华人民共和国国家发展和改革委员会令第29号
  • 环境空气苯系物的测定 活性炭吸附/二硫化碳解吸-气相色谱法 HJ584-2010
  • 合成树脂工业污染物排放标准及修改单 GB31572-2015
  • 关于印发《污染影响类建设项目重大变动清单(试行)》的通知 环办环评函〔2020〕688号
广告资讯
评论 0条评论

0/150

  • 按热度排序
  • 按时间排序
分类管理名录类别
收起
  • 所有行业
  • 评论
  • 收藏
  • 微信扫一扫

    分享
  • 反馈

设为首页 |  版权© 尚云环境 |  京公网安备 11011402011579号 |  京ICP备17049511号-2 |  增值电信业务经营许可证:京B2-20200914