北京市生态环境行政处罚裁量基准(2022年修订版)

浏览次数:294
文件分类 法律法规-地方文件
文件编号 京环发〔2022〕14号
发布日期 2022-06-23
实施日期 2022-06-23
起草单位
适用区域 北京市
是否有效 有效
国民经济代码
前言

各区生态环境局、北京经济技术开发区综合执法局,局机关各处室、各直属单位:
为规范实施行政处罚裁量基准制度,实现裁量基准统一、裁量模式统一、公示文本统一,根据生态环境部《关于进一步规范适用环境行政处罚自由裁量权的指导意见》(环执法〔2019〕42号)和原市政府法制办《关于规范实施行政处罚裁量基准制度的若干指导意见》(京政法制发〔2015〕16号)的要求,对照2022年6月5日施行的《中华人民共和国噪声污染防治法》(中华人民共和国主席令第一〇四号),结合本市生态环境行政执法工作实际,市生态环境局调整了北京市生态环境行政处罚裁量基准,对原《北京市生态环境行政处罚裁量基准(2022版)》(京环发〔2022〕2号)行使裁量权的特殊情形中不予处罚情形进行修改,并对行政处罚裁量基准表予以调整,形成了《北京市生态环境行政处罚裁量基准(2022年修订版)》(以下简称《基准》),现予以印发,请遵照执行。
一、本《基准》所列行政处罚事项,对应已公布的行政处罚权力清单,其中罚款裁量幅度仅作为对违法行为处以罚款时适用的档次。
二、本《基准》根据法律、法规和规章的立、改、废情况,与行政处罚权力清单同步实行动态调整。执行中遇到的情况和问题,及时向市生态环境局反映。
三、本《基准》自发布之日起施行,《北京市生态环境行政处罚裁量基准(2022版)》(京环发〔2022〕2号)同时废止。
特此通知。
附件:北京市生态环境行政处罚裁量基准(2022年修订版)
北京市生态环境局
2022年6月23日

适用范围

暂无相关说明

文件预览
原文附件
北京市生态环境行政处罚裁量基准(2022年修订版).pdf 【2.05 M】 下载  |  查看

附件概览

AI版

北京市生态环境行政处罚裁量基准(2022年修订版)概览
基本概况
制定目的规范生态环境行政处罚裁量权,提高依法行政水平,预防执法腐败
依据文件生态环境部和北京市政府相关指导意见
适用范围北京市生态环境行政执法常用处罚职权
核心原则
1. 基本原则合法合理、公平公正、过罚相当、处罚与教育相结合
2. 裁量要求全面考虑违法事实、性质、情节及社会危害程度
特殊情形处理
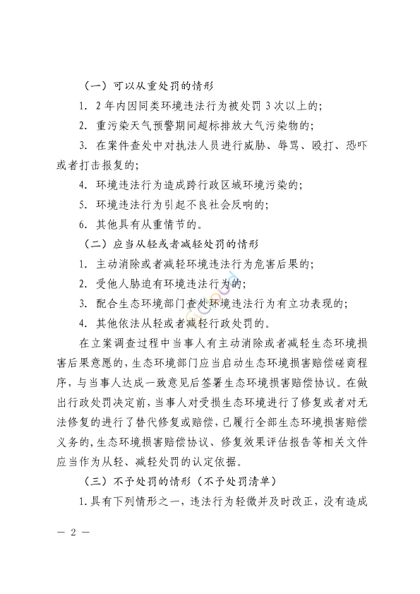
从重处罚情形(6种)
包括:2年内同类

此概览由AI大模型生成。对结果是否满意?

0

0

相关推荐
  • 北京市生态环境行政处罚裁量基准(2022版) (匹配度 0.897)
  • 北京市生态环境行政处罚裁量基准(2022版) (匹配度 0.897)
  • 北京市生态环境行政处罚自由裁量基准(2021年修订版) (匹配度 0.856)
猜你喜欢
  • 固定污染源烟气(SO2、NOX、颗粒物)排放连续监测技术规范 HJ75-2017
  • 关于印发《污染影响类建设项目重大变动清单(试行)》的通知 环办环评函〔2020〕688号
  • 城镇污水处理厂污染物排放标准及修改单 GB18918-2002
  • 锅炉大气污染物排放标准 GB13271-2014
  • 产业结构调整指导目录(2019年本) 中华人民共和国国家发展和改革委员会令第29号
广告资讯
评论 0条评论

0/150

  • 按热度排序
  • 按时间排序
分类管理名录类别
收起
  • 所有行业
  • 评论
  • 收藏
  • 微信扫一扫

    分享
  • 反馈

设为首页 |  版权© 尚云环境 |  京公网安备 11011402011579号 |  京ICP备17049511号-2 |  增值电信业务经营许可证:京B2-20200914