工业清洁生产审核规范

浏览次数:2,034
文件分类 法律法规-其他部门规范性文件
文件编号 工信部节〔2015〕154号(1)
发布日期 2015-05-07
实施日期 2015-05-07
发布部门 工业和信息化部
起草单位
适用区域 全国
是否有效 有效
国民经济代码
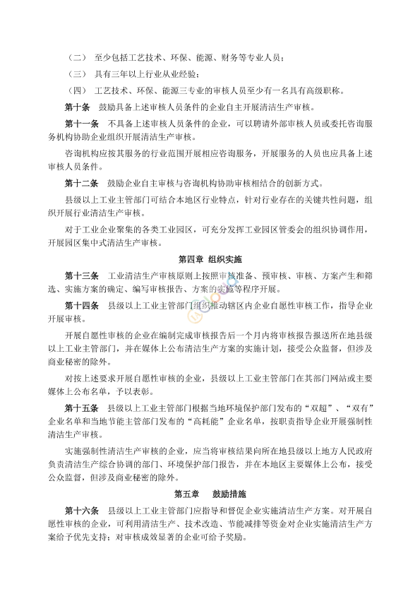
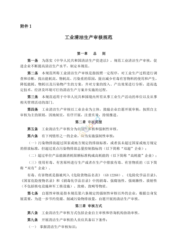
前言

各省、自治区、直辖市及计划单列市、新疆生产建设兵团工业和信息化主管部门:
    为贯彻落实《中华人民共和国清洁生产促进法》,规范工业清洁生产审核和实施效果评估,切实将清洁生产审核的规定落到实处,促进工业企业不断提高清洁生产水平,我们组织制定了《工业清洁生产审核规范》(附件1)和《工业清洁生产实施效果评估规范》(附件2)。现印发给你们,请遵照执行。
                                    
工业和信息化部
2015年5月7日
(联系电话:010-68205339)

适用范围

暂无相关说明

文件预览
原文附件
工业清洁生产审核规范.pdf 【0.14 M】 下载  |  查看

附件概览

AI版

工业和信息化部《工业清洁生产审核规范》和《工业清洁生产实施效果评估规范》概览
核心内容
1. 目的
贯彻落实《清洁生产促进法》,规范工业企业清洁生产审核及效果评估,推动企业持续提升清洁生产水平。
2. 适用范围
适用于全国所有工业企业及相关管理部门
审核类型分为自愿性审核强制性审核(针对“双超”“高耗能”“双有”企业)。
3. 审核方式

此概览由AI大模型生成。对结果是否满意?

0

0

相关推荐
  • 清洁生产审核办法 发展改革委、环保部令第38号 (匹配度 0.869)
  • 工业企业清洁生产审核技术导则 GB/T25973-2010 (匹配度 0.800)
  • 清洁生产审核评估与验收指南 环办科技[2018]5号(2) (匹配度 0.793)
猜你喜欢
  • 饮食业油烟排放标准(试行) GB18483-2001
  • 工业企业厂界环境噪声排放标准 GB12348-2008
  • 大气污染物综合排放标准 GB16297-1996
  • 固定污染源排气中颗粒物测定与气态污染物采样方法及修改单 GB/T16157-1996
  • 固定污染源烟气(SO2、NOX、颗粒物)排放连续监测技术规范 HJ75-2017
广告资讯
评论 1条评论

0/150

  • 按热度排序
  • 按时间排序
分类管理名录类别
收起
  • 所有行业
  • 评论
  • 收藏
  • 微信扫一扫

    分享
  • 反馈

设为首页 |  版权© 尚云环境 |  京公网安备 11011402011579号 |  京ICP备17049511号-2 |  增值电信业务经营许可证:京B2-20200914