《泉州市生态环境局减轻行政处罚事项清单(试行)》《泉州市生态环境局从轻行政处罚事项清单(试行)》

浏览次数:360
文件分类 法律法规-地方文件
文件编号 泉环保法〔2021〕4号
发布日期 2021-12-10
实施日期 2021-12-10
起草单位
适用区域 福建省泉州市
是否有效 有效
国民经济代码
前言

各县(市、区)生态环境局,泉州开发区自然资源和规划建设局、泉州台商投资区环境与国土资源局,市局各科室、直属单位:

为严格规范公正文明执法,优化营商环境,促进经济持续健康发展,根据《中华人民共和国行政处罚法》《福建省行政执法条例》等有关规定,制定《泉州市生态环境局减轻行政处罚事项清单(试行)》《泉州市生态环境局从轻行政处罚事项清单(试行)》(以下简称《减轻清单》《从轻清单》),并经市生态环境局局务会研究同意,现印发给你们,并就实施的有关事项通知如下,请遵照执行:

适用范围

暂无相关说明

文件预览
原文附件
减轻从轻行政处罚事项清单.pdf 【0.24 M】 下载  |  查看
泉州市生态环境局关于印发泉州市生态环境局减轻处罚事项清单(试行)和泉州市生态环境局从轻处罚事项清单(试行)的通知.pdf 【0.21 M】 下载  |  查看

附件概览

AI版

泉州市生态环境局行政处罚事项清单概览
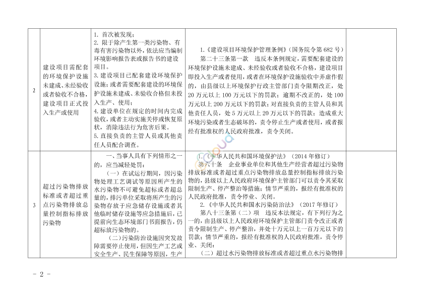
减轻行政处罚事项清单(试行)
1. 适用条件
首次违法且非涉及第一类污染物/有毒有害污染物
主动消除危害后果(如关停或恢复原状)
适用于未依法环评、环保设施未验收等违法行为
2. 法律依据
• 《环境影响评价法》《建设项目环境保护管理条例》等
减轻处罚需满足法定最低罚款额的50%以上
3. 特殊情形
超标排

此概览由AI大模型生成。对结果是否满意?

0

0

猜你喜欢
  • 污水排入城镇下水道水质标准 GB/T31962-2015
  • 土壤环境质量 农用地土壤污染风险管控标准 (试行) GB15618-2018
  • 地表水环境质量标准 GB3838-2002
  • 固定污染源排气中颗粒物测定与气态污染物采样方法及修改单 GB/T16157-1996
  • 建设项目环境影响评价分类管理名录(2021年版) 部令第16号
广告资讯
评论 0条评论

0/150

  • 按热度排序
  • 按时间排序
分类管理名录类别
收起
  • 所有行业
  • 评论
  • 收藏
  • 微信扫一扫

    分享
  • 反馈

设为首页 |  版权© 尚云环境 |  京公网安备 11011402011579号 |  京ICP备17049511号-2 |  增值电信业务经营许可证:京B2-20200914