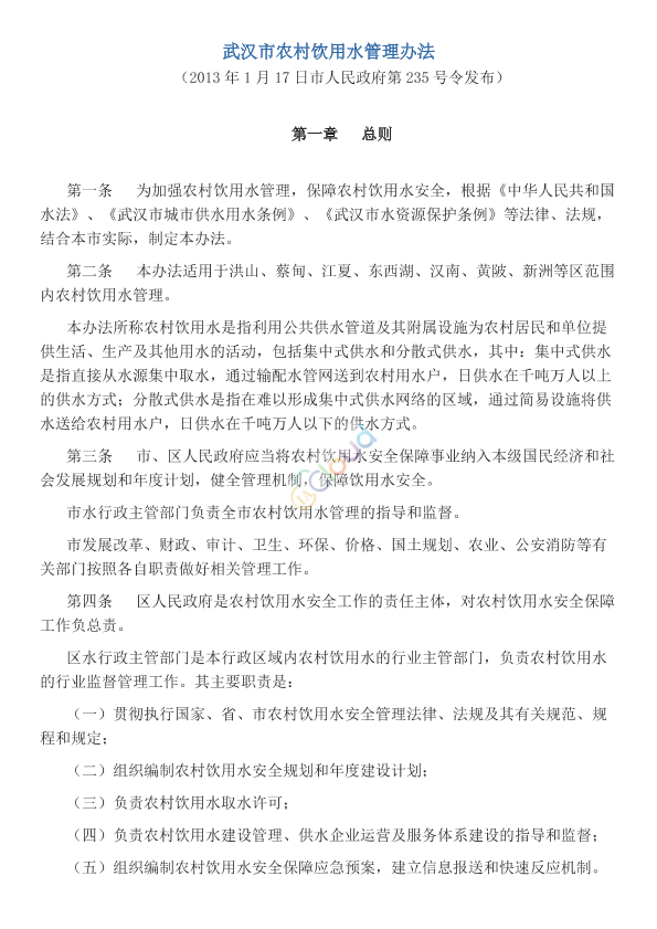
武汉市农村饮用水管理办法

浏览次数:258
文件分类 法律法规-地方文件
文件编号 政府令第235号
发布日期 2013-01-17
实施日期 2013-02-18
起草单位
适用区域 湖北省武汉市
是否有效 有效
国民经济代码
前言

2013年1月17日市人民政府第235号令发布

适用范围

暂无相关说明

文件预览
原文附件
武汉市农村饮用水管理办法.pdf 【0.37 M】 下载  |  查看

附件概览

AI版

武汉市农村饮用水管理办法概览
1. 适用范围与定义
适用范围洪山、蔡甸、江夏、东西湖、汉南、黄陂、新洲等区的农村饮用水管理。
定义包括集中式供水(日供水千吨万人以上)和分散式供水(日供水千吨万人以下)。
2. 职责分工
责任主体区人民政府负总责,区水行政主管部门负责行业监督管理。
其他部门发展改革、财政、卫生、环保等部门按职责协同管理。
日常监管乡镇政府、街

此概览由AI大模型生成。对结果是否满意?

0

0

相关推荐
  • 武汉市餐厨废弃物管理办法 政府令第238号 (匹配度 0.717)
  • 武汉市建筑垃圾管理办法 政府令第294号 (匹配度 0.713)
  • 武汉市城乡规划条例 湖北省第十三届人民代表大会常务委员会第十次会议(4) (匹配度 0.709)
猜你喜欢
  • 危险废物贮存污染控制标准 GB18597-2001
  • 关于印发《污染影响类建设项目重大变动清单(试行)》的通知 环办环评函〔2020〕688号
  • 声环境质量标准 GB3096-2008
  • 《环境空气二氧化硫的测定甲醛吸收—副玫瑰苯胺分光光度法》及修改单 HJ482-2009
  • 排污单位自行监测技术指南总则 HJ819-2017
广告资讯
评论 0条评论

0/150

  • 按热度排序
  • 按时间排序
分类管理名录类别
收起
  • 所有行业
  • 评论
  • 收藏
  • 微信扫一扫

    分享
  • 反馈

设为首页 |  版权© 尚云环境 |  京公网安备 11011402011579号 |  京ICP备17049511号-2 |  增值电信业务经营许可证:京B2-20200914