关于调整深圳市环境空气质量功能区划分的通知

浏览次数:286
文件分类 法律法规-地方文件
文件编号 深府〔2008〕98号
发布日期 2008-05-25
实施日期 2008-05-25
起草单位
适用区域 广东省深圳市
是否有效 有效
国民经济代码
前言

各区人民政府,市政府直属各单位:
《深圳市环境空气质量功能区划分》已进行调整,现将调整后的《深圳市环境空气质量功能区划分》予以发布,请遵照执行。原市政府《关于颁布深圳市环境空气质量功能区划的通知》(深府[1996]362号)同时废止。
深圳市人民政府
2008年5月25日

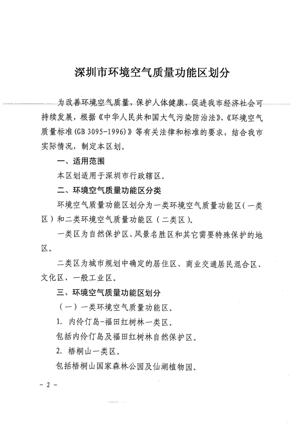
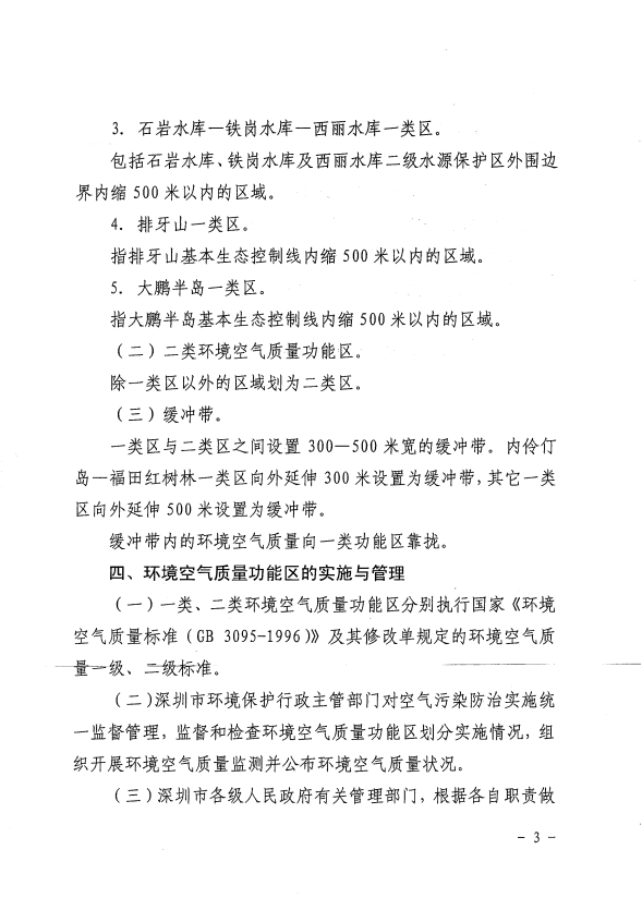
适用范围

暂无相关说明

文件预览
原文附件
深圳市环境空气质量功能区划分.pdf 【1.54 M】 下载  |  查看

附件概览

AI版

深圳市环境空气质量功能区调整概览
文件信息
文号深府[2008]98号
发布时间2008年5月27日
废止文件原深府[1996]362号
核心内容
1. 功能区分类
一类区特殊保护区域(自然保护区、风景名胜区等)。
二类区居住区、商业区、文化区及一般工业区。
2. 一类区具体范围
包括5个重点区域:
1. 内伶仃

此概览由AI大模型生成。对结果是否满意?

0

0

相关推荐
  • 深圳市声环境功能区划分 深环[2020]186号 (匹配度 0.837)
  • 云南省环境空气质量功能区划分(复审)(2005) (匹配度 0.615)
  • 印制电路板企业环境风险等级划分技术规范 SZDB/Z151-2015 (匹配度 0.600)
猜你喜欢
  • 关于印发《污染影响类建设项目重大变动清单(试行)》的通知 环办环评函〔2020〕688号
  • 锅炉大气污染物排放标准 GB13271-2014
  • 水质 氨氮的测定 纳氏试剂分光光度法 HJ535-2009
  • 大气污染物无组织排放监测技术导则 HJ/T55-2000
  • 环境影响评价技术导则 大气环境 HJ2.2-2018
广告资讯
评论 0条评论

0/150

  • 按热度排序
  • 按时间排序
分类管理名录类别
收起
  • 所有行业
  • 评论
  • 收藏
  • 微信扫一扫

    分享
  • 反馈

设为首页 |  版权© 尚云环境 |  京公网安备 11011402011579号 |  京ICP备17049511号-2 |  增值电信业务经营许可证:京B2-20200914