新疆维吾尔自治区生态环境厅审批环境影响评价文件的建设项目目录(2026年本)

浏览次数:225
文件分类 法律法规-地方文件
文件编号
发布日期 2026-01-27
实施日期 2026-03-01
起草单位
适用区域 新疆维吾尔自治区
是否有效 有效
国民经济代码
前言

为贯彻党的二十大和二十届历次全会精神,深化环境影响评价改革,根据《中华人民共和国环境影响评价法》《建设项目环境保护管理条例》等法律法规和《生态环境部审批环境影响评价文件的建设项目目录》《建设项目环境影响评价分类管理名录》《生态环境部关于进一步深化环境影响评价改革的通知》(环环评〔2024〕65号)等有关规定和要求,严格建设项目环境准入,强化环境影响评价源头预防作用,实现环境影响评价分级管理与基层管理能力相适应,结合自治区实际,我厅对自治区建设项目环境影响评价文件的审批权限进行了优化调整。现将《新疆维吾尔自治区生态环境厅审批环境影响评价文件的建设项目目录(2026年本)》予以印发,并就有关事项通知如下。

适用范围

暂无相关说明

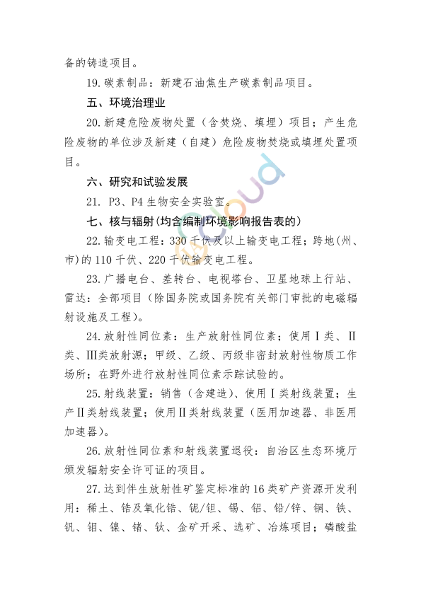
文件预览
原文附件
新疆维吾尔自治区建设项目环境影响评价文件分级审批目录(2026年本).pdf 【0.41 M】 下载  |  查看
关于印发《新疆维吾尔自治区建设项目环境影响评价文件分级审批目录(2026年本)》的公告.pdf 【0.24 M】 下载  |  查看
相关推荐
  • 新疆维吾尔自治区建设项目环境影响评价文件分级审批目录(2023年本) 新环环评发[2023]91号 (匹配度 0.885)
  • 新疆维吾尔自治区建设项目环境影响评价文件分级审批目录(2024年本) (匹配度 0.883)
  • 关于印发《新疆维吾尔自治区建设项目环境影响评价文件分级审批目录》修改单和《新疆维吾尔自治区建设项目环境影响评价文件分级审批目录(2021年本)》的通知 新环环评发[2021]53号 (匹配度 0.852)
猜你喜欢
  • 关于启用《建设项目环境影响报告书审批基础信息表》的通知 环办环评函〔2020〕711号
  • 固定污染源废气 低浓度颗粒物的测定 重量法 HJ836-2017
  • 水质 氨氮的测定 纳氏试剂分光光度法 HJ535-2009
  • 产业结构调整指导目录(2019年本) 中华人民共和国国家发展和改革委员会令第29号
  • 声环境质量标准 GB3096-2008
广告资讯
评论 0条评论

0/150

  • 按热度排序
  • 按时间排序
分类管理名录类别
收起
  • 所有行业
  • 评论
  • 收藏
  • 微信扫一扫

    分享
  • 反馈

设为首页 |  版权© 尚云环境 |  京公网安备 11011402011579号 |  京ICP备17049511号-2 |  增值电信业务经营许可证:京B2-20200914