浙江省环评与排污许可管理文件汇编(2025版)

浏览次数:476
文件分类 法律法规-地方文件
文件编号
发布日期 2025-10-22
实施日期 2025-10-22
起草单位
适用区域 浙江省
是否有效 有效
国民经济代码
前言

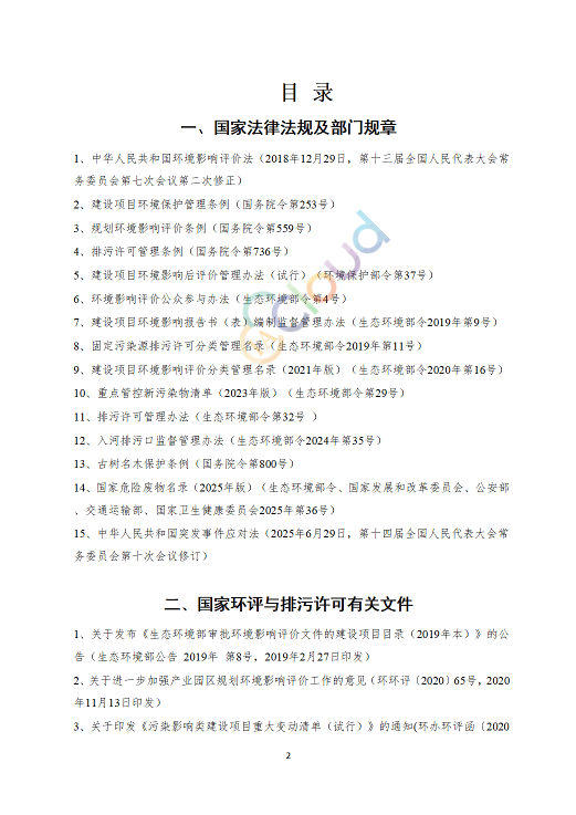
浙江省环评与排污许可管理相关文件已更新整理成册,供大家学习参考。

适用范围

暂无相关说明

文件预览
原文附件
浙江省环评与排污许可管理文件汇编 (2025年版).pdf 【459.90 M】 下载  |  查看

附件概览

AI版

【文本概览】
《浙江省环评与排污许可管理文件汇编(2025年版)》为浙江省生态环境管理政策文件合集,内容聚焦环境影响评价与排污许可两大领域,涵盖最新管理要求、技术规范及实施细则,适用于2025年省内相关工作的指导与执行。
注:实际文本内容未提供具体条文,以上基于标题及常规政策文件性质的推断总结。

此概览由AI大模型生成。对结果是否满意?

0

1

相关推荐
  • 《浙江省环评与排污许可监管行动计划(2021-2023年)》《浙江省生态环境厅2021年度环评与排污许可监管工作方案》 浙环函[2020]295号 (匹配度 0.762)
  • 浙江省用(取)水定额(2025年) (匹配度 0.698)
  • 浙江省排污许可证管理实施方案 浙政办发[2017]79号 (匹配度 0.697)
猜你喜欢
  • 合成树脂工业污染物排放标准及修改单 GB31572-2015
  • 关于启用《建设项目环境影响报告书审批基础信息表》的通知 环办环评函〔2020〕711号
  • 建设项目环境影响评价分类管理名录(2021年版) 部令第16号
  • 污水排入城镇下水道水质标准 GB/T31962-2015
  • 环境影响评价技术导则 地表水环境 HJ2.3-2018
广告资讯
评论 0条评论

0/150

  • 按热度排序
  • 按时间排序
分类管理名录类别
收起
  • 所有行业
  • 评论
  • 收藏
  • 微信扫一扫

    分享
  • 反馈

设为首页 |  版权© 尚云环境 |  京公网安备 11011402011579号 |  京ICP备17049511号-2 |  增值电信业务经营许可证:京B2-20200914