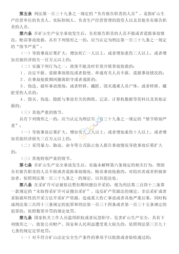
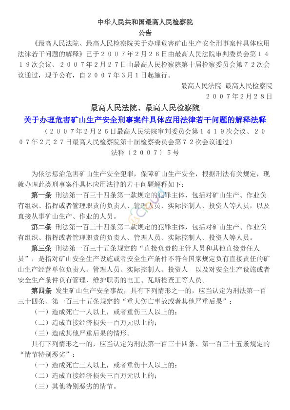
最高人民法院、最高人民检察院关于办理危害矿山生产安全刑事案件具体应用法律若干问题的解释法释

浏览次数:498
文件分类 法律法规-行业相关法律法规
文件编号 法释〔2007〕5号
发布日期 2007-02-28
实施日期 2007-03-01
起草单位
适用区域 全国
是否有效 有效
国民经济代码
前言

《最高人民法院、最高人民检察院关于办理危害矿山生产安全刑事案件具体应用法律若干问题的解释》已于2007年2月26日由最高人民法院审判委员会第1419次会议、2007年2月27日由最高人民检察院第十届检察委员会第72次会议通过,现予公布,自2007年3月1日起施行。
最高人民法院 最高人民检察院
2007年2月28日

适用范围

暂无相关说明

文件预览
原文附件
最高人民法院、最高人民检察院关于办理危害矿山生产安全刑事案件具体应用法律若干问题的解释法释.pdf 【0.18 M】 下载  |  查看

附件概览

AI版

该文本是《最高人民法院、最高人民检察院关于办理危害矿山生产安全刑事案件具体应用法律若干问题的解释法释》的公告,发布于2007年2月28日,并自2007年3月1日起施行。该解释旨在依法惩治危害矿山生产安全犯罪,保障矿山生产安全。以下是该文本的主要内容分析:
1. 犯罪主体的界定
第一条和第二条明确了刑法第一百三十四条中涉及的犯罪主体,包括对矿山生产、作业负有组织、指挥或管理职责的人员,以及直接从事矿山生产、作业的人员。
2. 责任人员的认定

此概览由AI大模型生成。对结果是否满意?

0

0

相关推荐
  • 最高人民法院 最高人民检察院关于办理非法采矿、破坏性采矿刑事案件适用法律若干问题的解释 法释[2016]25号 (匹配度 0.764)
  • 最高人民法院关于审理环境侵权责任纠纷案件适用法律若干问题的解释 法释[2015]12号 (匹配度 0.739)
  • 关于办理环境污染刑事案件适用法律若干问题的解释 法释[2016]29号 (匹配度 0.734)
猜你喜欢
  • 城镇污水处理厂污染物排放标准及修改单 GB18918-2002
  • 危险废物贮存污染控制标准 GB18597-2001
  • 环境影响评价技术导则 地表水环境 HJ2.3-2018
  • 医疗机构水污染物排放标准 GB18466-2005
  • 排污单位自行监测技术指南总则 HJ819-2017
广告资讯
评论 0条评论

0/150

  • 按热度排序
  • 按时间排序
分类管理名录类别
收起
  • 所有行业
  • 评论
  • 收藏
  • 微信扫一扫

    分享
  • 反馈

设为首页 |  版权© 尚云环境 |  京公网安备 11011402011579号 |  京ICP备17049511号-2 |  增值电信业务经营许可证:京B2-20200914