地表水环境功能区类别代码(试行)

Codes for surface-water environmental function zone categories

浏览次数:3,518
文件分类 标准导则-行业相关标准
文件编号 HJ522-2009
发布日期 2009-12-31
实施日期 2010-04-01
发布部门 环境保护部
适用区域 全国
是否有效 有效
国民经济代码
前言

为贯彻实施《中华人民共和国环境保护法》,防治环境污染,改善环境质量,促进环境信息化建设,建立和完善环境信息化标准体系,为环境信息处理和交换提供技术支撑,规范地表水环境功能区类别标识,制定本标准。
本标准为首次发布。
本标准由环境保护部科技标准司组织制订。
本标准起草单位:环境保护部信息中心、安徽省环境信息中心。
本标准环境保护部2009年12月31日批准。
本标准自2010年4月1日起实施。
本标准由环境保护部解释。

适用范围

本标准规定了地表水环境功能区的类别与代码。
本标准中水环境功能区类别代码对象为中华人民共和国领域内江河、湖泊、运河、渠道、水库等具有使用功能的地表水水域。
本标准适用于地表水环境信息采集、交换、加工、使用和环境信息系统建设的管理工作。

文件预览
原文附件
地表水环境功能区类别代码(试行)_HJ 522-2009 (1).pdf 【0.43 M】 下载  |  查看

附件概览

AI版

概览:地表水环境功能区类别代码(HJ 522—2009)
核心内容
1. 目的规范地表水环境功能区类别标识,支持环境信息处理与交换,促进环境信息化建设。
2. 适用范围
适用于中国境内江河、湖泊、运河等具有使用功能的地表水域。
用于环境信息采集、交换及信息系统建设管理。
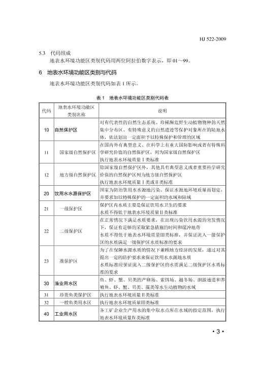
3. 分类与编码
9类一级功能区(依据《水污染防治法》和GB 3838):

此概览由AI大模型生成。对结果是否满意?

0

0

相关推荐
  • 地表水环境质量标准 GB3838-2002 (匹配度 0.814)
  • 中国地表水环境水体代码编码规则 HJ932-2017 (匹配度 0.766)
  • 环境影响评价技术导则 地表水环境 HJ2.3-2018 (匹配度 0.732)
猜你喜欢
  • 环境空气和废气氨的测定 纳氏试剂分光光度法 HJ533-2009
  • 中华人民共和国固体废物污染环境防治法 中华人民共和国主席令(第四十三号)
  • 大气污染物综合排放标准 GB16297-1996
  • 医疗机构水污染物排放标准 GB18466-2005
  • 合成树脂工业污染物排放标准及修改单 GB31572-2015
广告资讯
评论 0条评论

0/150

  • 按热度排序
  • 按时间排序
术语
收起
  • 水环境功能区
分类管理名录类别
收起
  • 所有行业
引用文件
收起
  • GB/T7027 信息分类和编码的基本原则与方法
  • GB3838 地表水环境质量标准
  • HJ/T416-2007 环境信息术语
  • HJ/T417-2007 环境信息分类与代码
  • 评论
  • 收藏
  • 微信扫一扫

    分享
  • 反馈

设为首页 |  版权© 尚云环境 |  京公网安备 11011402011579号 |  京ICP备17049511号-2 |  增值电信业务经营许可证:京B2-20200914