国土资源部国家发展和改革委员会关于发布实施《限制用地项目目录(2012年本)》和《禁止用地项目目录(2012年本)》的通知

浏览次数:5,756
文件分类 法律法规-产业政策
文件编号 国家发展改革委令第9号
发布日期 2012-05-23
实施日期 2012-05-23
适用区域 全国
是否有效 无效
国民经济代码
前言

为贯彻落实《国务院关于促进节约集约用地的通知》(国发〔2008〕3号)精神,依据《产业结构调整指导目录(2011年本)》(国家发展改革委令第9号)和国家有关产业政策、土地供应政策,国土资源部、国家发展改革委制定了《限制用地项目目录(2012年本)》和《禁止用地项目目录(2012年本)》(以下分别简称《限制目录》和《禁止目录》)。现印发给你们,请认真贯彻执行。

适用范围

一、本通知的规定适用于新建、扩建和改建的建设项目。

  二、凡列入《限制目录》的建设项目,必须符合目录规定条件,国土资源管理部门和投资管理部门方可办理相关手续。

  三、凡列入《禁止目录》的建设项目或者采用所列工艺技术、装备、规模的建设项目,国土资源管理部门和投资管理部门不得办理相关手续。

  四、凡采用《产业结构调整指导目录(2011年本)》明令淘汰的落后工艺技术,装备或者生产明令淘汰产品的建设项目,国土资源管理部门和投资管理部门一律不得办理相关手续。

  五、《限制目录》和《禁止目录》执行中,国务院发布的产业政策和土地资源管理政策对限制和禁止用地项目另有规定的,按国务院规定办理。

  六、国土资源部、国家发展改革委将根据宏观调控需要,依据国家产业政策、土地供应政策,适时修订《限制目录》和《禁止目录》。各地可以根据本地区实际情况,在符合本《限制目录》和《禁止目录》的前提下,制定本地的限制和禁止用地项目目录。

  七、《限制目录》和《禁止目录》执行中的问题,由国土资源部和国家发展改革委研究处理。

  八、违反本通知规定办理相关手续的,依法追究有关部门和有关责任人的责任。

  九、本通知自发布之日起施行。《关于发布实施<限制用地项目目录(2006年本)>和<禁止用地项目目录(2006年本)>的通知》(国土资发〔2006〕296号)和《关于印发<限制用地项目目录(2006年本增补本)>和<禁止用地项目目录(2006年本增补本)>的通知》(国土资发〔2009〕154号)同时废止。

文件预览
原文附件
《禁止用地项目目录(2012年本)》.pdf 【0.53 M】 下载  |  查看
《限制用地项目目录(2012年本)》.pdf 【0.16 M】 下载  |  查看

附件概览

AI版

这两个文件都是关于中国在2012年发布的关于土地使用的规定,它们分别列出了禁止和限制用地的项目目录。以下是对这两个文件内容的分析:
《禁止用地项目目录(2012年本)》
这个文件列出了一系列被禁止的用地项目,这些项目通常因为环境、资源保护、产业政策或其他社会经济原因而受到限制。文件分为多个部分,每个部分针对不同的行业或领域,具体包括:
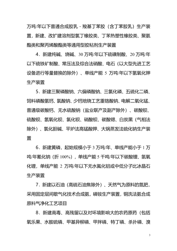
1. 农林业禁止了一些兽药生产线、松脂初加工项目、缺水地区和生态脆弱区的纸浆原料林基地建设项目等。
2. 煤炭

此概览由AI大模型生成。对结果是否满意?

0

0

相关推荐
  • 关于发布实施《限制用地项目目录(2006年本)》和 《禁止用地项目目录(2006年本)》的通知 国土资发[2006]296号 (匹配度 0.862)
  • 国务院关于发布政府核准的投资项目目录(2016年本)的通知 国发〔2016〕72号 (匹配度 0.709)
  • 西部地区鼓励类产业目录(2020年本) 国家发展和改革委员会令第40号 (匹配度 0.656)
猜你喜欢
  • 污水监测技术规范 HJ91.1-2019
  • 环境影响评价技术导则 声环境 HJ2.4-2009
  • 污水排入城镇下水道水质标准 GB/T31962-2015
  • 环境影响评价技术导则 土壤环境(试行) HJ964-2018
  • 水质 氨氮的测定 纳氏试剂分光光度法 HJ535-2009
广告资讯
评论 5条评论

0/150

  • 按热度排序
  • 按时间排序
分类管理名录类别
收起
  • 所有行业
  • 评论
  • 收藏
  • 微信扫一扫

    分享
  • 反馈

设为首页 |  版权© 尚云环境 |  京公网安备 11011402011579号 |  京ICP备17049511号-2 |  增值电信业务经营许可证:京B2-20200914