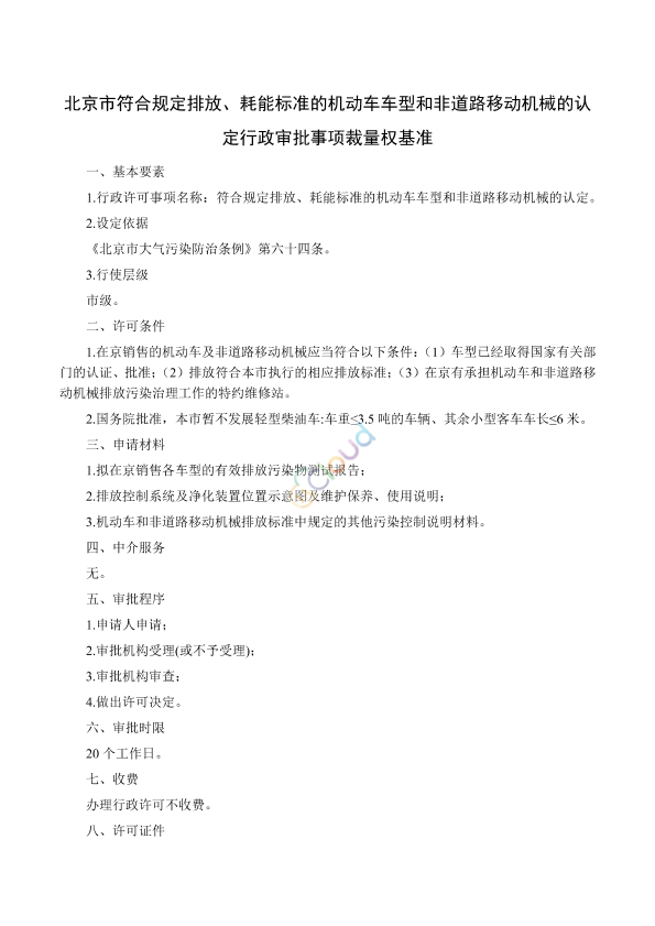
北京市符合规定排放、耗能标准的机动车车型和非道路移动机械的认定行政审批事项裁量权基准

浏览次数:240
文件分类 法律法规-地方文件
文件编号 京环发〔2023〕24号
发布日期 2023-11-23
实施日期 2023-11-23
起草单位
适用区域 北京市
是否有效 有效
国民经济代码
前言

各有关单位:
为深入贯彻落实《国务院办公厅关于进一步规范行政裁量权基准制定和管理工作的意见》(国办发〔2022〕27号)和市推进依法行政工作领导小组《关于进一步规范行政裁量权基准制定和管理工作的实施意见》(京依法行政办发〔2023〕4号),规范实施行政许可裁量权基准制度,根据《北京市大气污染防治条例》等法律法规,并结合本市机动车和非道路移动机械监管工作实际,市生态环境局研究制定了《北京市符合规定排放、耗能标准的机动车车型和非道路移动机械的认定行政审批事项裁量权基准》,现予以印发。
一、凡申报北京市“符合规定排放、耗能标准的机动车车型和非道路移动机械的认定”的企业或申请人,可自行开展有效排放污染物测试,也可委托经过国家有关部门资质认可的检测单位进行测试。对于选择自行开展有效排放污染物测试的企业或申请人,应参考国家有关部门资质认可的检测单位的检测报告格式,出具检测报告,并加盖单位电子签章。
二、在本市销售机动车和非道路移动机械的生产企业,需按照相关标准要求做好排放自查工作,确保批量生产机动车和非道路移动机械排放稳定达标。市生态环境局将进一步加大机动车和非道路移动机械排放抽查力度,对于不达标车(机)型,将依法予以处罚。
三、本通知自印发之日起执行,《北京市环境保护局关于进一步规范符合规定排放耗能标准机动车车型和非道路移动机械认定行政审批服务事项的通知》(京环发〔2017〕19号)同时废止。
特此通知。
北京市生态环境局
2023年11月23日

适用范围

暂无相关说明

文件预览
原文附件
北京市符合规定排放、耗能标准的机动车车型和非道路移动机械的认定行政审批事项裁量权基准.pdf 【0.28 M】 下载  |  查看

附件概览

AI版

文本是关于北京市对符合规定排放和耗能标准的机动车车型和非道路移动机械进行认定的行政审批事项的裁量权基准。以下是对文本内容的分析:
1. 基本要素
行政许可事项名称符合规定排放、耗能标准的机动车车型和非道路移动机械的认定。
设定依据《北京市大气污染防治条例》第六十四条。
行使层级市级。
2. 许可条件
在京销售的机动车及非道路移动机械需满足三个条件取得国家认证、批准;符合北京市排放标准;设有特约维修站负责

此概览由AI大模型生成。对结果是否满意?

0

0

相关推荐
  • 北京市机动车和非道路移动机械排放污染防治条例 北京市人民代表大会公告第2号 (匹配度 0.752)
  • 北京市一般建设项目环境影响评价审批裁量权基准 京环发[2023]18号 (匹配度 0.740)
  • 北京市延长危险废物贮存期限审批裁量权基准 京环发[2023]22号(3) (匹配度 0.708)
猜你喜欢
  • 土壤环境监测技术规范 HJ/T166-2004
  • 环境空气和废气 氯化氢的测定 离子色谱法 HJ549-2016
  • 地表水环境质量标准 GB3838-2002
  • 固定污染源烟气(SO2、NOX、颗粒物)排放连续监测技术规范 HJ75-2017
  • 环境影响评价技术导则 大气环境 HJ2.2-2018
广告资讯
评论 0条评论

0/150

  • 按热度排序
  • 按时间排序
分类管理名录类别
收起
  • 所有行业
  • 评论
  • 收藏
  • 微信扫一扫

    分享
  • 反馈

设为首页 |  版权© 尚云环境 |  京公网安备 11011402011579号 |  京ICP备17049511号-2 |  增值电信业务经营许可证:京B2-20200914