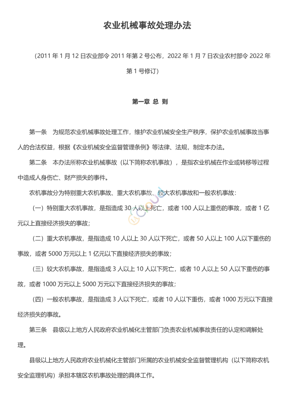
农业机械事故处理办法

浏览次数:228
文件分类 法律法规-其他部门规范性文件
文件编号 农业农村部令2022年第1号(9)
发布日期 2022-01-07
实施日期 2022-01-07
发布部门 农业农村部
起草单位
适用区域 全国
是否有效 有效
国民经济代码
前言

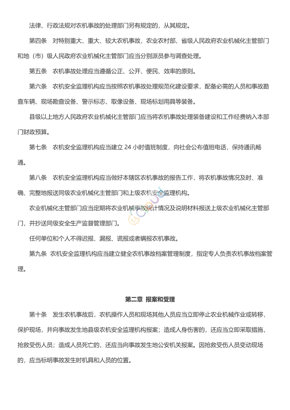
为规范农业机械事故处理工作,维护农业机械安全生产秩序,保护农业机械事故当事人的合法权益,根据《农业机械安全监督管理条例》等法律、法规,制定本办法。

适用范围

暂无相关说明

文件预览
原文附件
农业机械事故处理办法.pdf 【0.63 M】 下载  |  查看

附件概览

AI版

《农业机械事故处理办法》概览
核心内容
目的规范农机事故处理,维护安全生产秩序,保护当事人权益。
适用范围农业机械在作业或转移中造成人身伤亡、财产损失的事件。
事故分级
特别重大30人以上死亡或1亿元以上损失。
重大10•30人死亡或5000万•1亿元损失。
较大3•10人死亡或1000万•5000万元损失。
一般3人以下死亡或100

此概览由AI大模型生成。对结果是否满意?

0

0

相关推荐
  • 特种设备事故报告和调查处理规定 国家市场监督管理总局令第50号 (匹配度 0.755)
  • 江苏响水天嘉宜化工有限公司“3·21”特别重大爆炸事故调查报告 (匹配度 0.718)
  • 关于事故应急池建设方式及容积计算问题的回复 (匹配度 0.717)
猜你喜欢
  • 固定污染源废气 低浓度颗粒物的测定 重量法 HJ836-2017
  • 社会生活环境噪声排放标准 GB22337-2008
  • 环境空气和废气氨的测定 纳氏试剂分光光度法 HJ533-2009
  • 污水监测技术规范 HJ91.1-2019
  • 环境影响评价技术导则 土壤环境(试行) HJ964-2018
广告资讯
评论 0条评论

0/150

  • 按热度排序
  • 按时间排序
分类管理名录类别
收起
  • 所有行业
  • 评论
  • 收藏
  • 微信扫一扫

    分享
  • 反馈

设为首页 |  版权© 尚云环境 |  京公网安备 11011402011579号 |  京ICP备17049511号-2 |  增值电信业务经营许可证:京B2-20200914