海南省生态环境违法行为举报奖励办法

浏览次数:538
文件分类 法律法规-地方文件
文件编号 琼环规字〔2020〕4号
发布日期 2020-09-03
实施日期 2021-01-01
起草单位
适用区域 海南省
是否有效 有效
国民经济代码
前言

各市、县、自治县生态环境局、综合行政执法局、财政局,洋浦经济开发区生态环境局、财政局:
根据生态环境部《关于实施生态环境违法行为举报奖励制度的指导意见》(环办执法〔2020〕8号),为严厉打击生态环境违法行为,经省政府同意,现将《海南省生态环境违法行为举报奖励办法》印发给你们,请认真遵照执行。
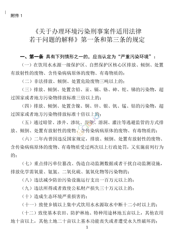
附件:1.《关于办理环境污染刑事案件适用法律若干问题的解释》第一条和第三条的规定
2. 奖金标准和奖励范围
3. 海南省生态环境违法行为举报奖励审批表
4. 海南省生态环境违法行为举报奖励通知书(模板)
海南省生态环境厅 海南省财政厅
2020年9月3日

适用范围

暂无相关说明

文件预览
原文附件
附件1:《关于办理环境污染刑事案件适用法律若干问题的解释》第一条和第三条的规定(附件)(附件).pdf 【0.21 M】 下载  |  查看
附件2:奖金标准和奖励范围.pdf 【0.26 M】 下载  |  查看
附件3:海南省生态环境违法行为举报奖励审批表.pdf 【0.16 M】 下载  |  查看
附件4:海南省生态环境违法行为举报奖励通知书(模板).pdf 【0.10 M】 下载  |  查看
关于印发《海南省生态环境违法行为举报奖励办法》的通知.pdf 【0.30 M】 下载  |  查看

附件概览

AI版

环境污染刑事案件司法解释关键要点
、"严重污染环境"认定标准(18种情形)
重点包括:
特殊区域污染(饮用水源保护区、自然保护区核心区)
危险废物非法处理(≥3吨)
重金属超标排放(铅汞镉等3倍以上/镍铜锌等10倍以上)
逃避监管排放有毒物质
篡改监测数据或干扰监测设施
造成财产损失(≥30万元)或生态损害
影响公众健康(致人中毒、受伤等)
破坏农林业用地(基本农田≥5亩)
、"后果特别严重"认定标准(13种情形

此概览由AI大模型生成。对结果是否满意?

0

0

相关推荐
  • 肇庆市生态环境违法行为举报奖励办法 肇环字[2021]14号 (匹配度 0.705)
  • 台州市生态环境违法行为举报奖励办法(试行) 台环发[2021]12号 (匹配度 0.682)
  • 忻州市生态环境违法行为举报奖励办法(试行) 忻环发[2021]34号 (匹配度 0.681)
猜你喜欢
  • 固定污染源废气 低浓度颗粒物的测定 重量法 HJ836-2017
  • 固定污染源烟气(SO2、NOX、颗粒物)排放连续监测技术规范 HJ75-2017
  • 排污单位自行监测技术指南总则 HJ819-2017
  • 污水排入城镇下水道水质标准 GB/T31962-2015
  • 关于印发《污染影响类建设项目重大变动清单(试行)》的通知 环办环评函〔2020〕688号
广告资讯
评论 0条评论

0/150

  • 按热度排序
  • 按时间排序
分类管理名录类别
收起
  • 所有行业
  • 评论
  • 收藏
  • 微信扫一扫

    分享
  • 反馈

设为首页 |  版权© 尚云环境 |  京公网安备 11011402011579号 |  京ICP备17049511号-2 |  增值电信业务经营许可证:京B2-20200914