医疗废物分类目录

浏览次数:4,504
文件分类 法律法规-其他部门规范性文件
文件编号 卫医发〔2003〕287号
发布日期 2003-10-10
实施日期 2003-10-10
起草单位
适用区域 全国
是否有效 无效
国民经济代码
前言

各省、自治区、直辖市卫生厅局、环境保护局,新疆生产建设兵团卫生局、环境保护局:
根据《医疗废物管理条例》,卫生部和国家环境保护总局制定了《医疗废物分类目录》。现印发给你们,请遵照执行。
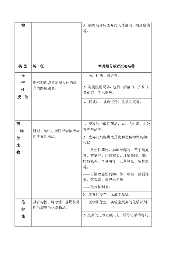
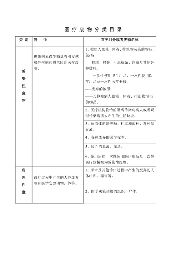
附件:医疗废物分类目录
二〇〇三年十月十日

适用范围

暂无相关说明

文件预览
原文附件
医 疗 废 物 分 类 目 录.pdf 【0.16 M】 下载  |  查看
相关推荐
  • 医疗废物分类目录(2021年版) 国卫医函[2021]238 号 (匹配度 0.871)
  • 医疗废物专用包装袋、容器和警示标志标准 HJ421-2008 (匹配度 0.846)
  • 关于贯彻执行医疗废物管理条例的通知 环发[2003]117号 (匹配度 0.844)
猜你喜欢
  • 大气污染物综合排放标准 GB16297-1996
  • 固定污染源排气中颗粒物测定与气态污染物采样方法及修改单 GB/T16157-1996
  • 《环境空气二氧化硫的测定甲醛吸收—副玫瑰苯胺分光光度法》及修改单 HJ482-2009
  • 环境影响评价技术导则 土壤环境(试行) HJ964-2018
  • 水质 化学需氧量的测定 重铬酸盐法 HJ828-2017
广告资讯
评论 1条评论

0/150

  • 按热度排序
  • 按时间排序
分类管理名录类别
收起
  • 所有行业
  • 评论
  • 收藏
  • 微信扫一扫

    分享
  • 反馈

设为首页 |  版权© 尚云环境 |  京公网安备 11011402011579号 |  京ICP备17049511号-2 |  增值电信业务经营许可证:京B2-20200914