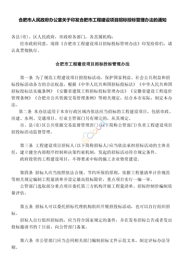
合肥市工程建设项目招标投标管理办法

浏览次数:272
文件分类 法律法规-地方文件
文件编号
发布日期 2021-09-01
实施日期 2021-09-01
起草单位
适用区域 安徽省合肥市
是否有效 有效
国民经济代码
前言

为了规范工程建设项目招投标活动,保护国家利益、社会公共利益和招标投标活动各方的合法权益,根据《中华人民共和国招标投标法》《中华人民共和国招标投标法实施条例》《安徽省建筑工程招标投标管理办法》《安徽省建设工程造价管理条例》《合肥市公共资源交易管理条例》等相关规定,结合本市实际,制定本办法。

适用范围

暂无相关说明

文件预览
原文附件
合肥市人民政府办公室关于印发合肥市工程建设项目招标投标管理办法的通知.pdf 【0.24 M】 下载  |  查看

附件概览

AI版

合肥市工程建设项目招标投标管理办法概览
核心内容
1. 目标与范围
规范招投标活动,保护各方权益
适用于市政、房建、水利、交通等依法需招标的项目
2. 责任主体
招标人主体责任健全内部机制,禁止垫资要求
公管部门监督负责招投标活动监管
3. 招标流程规范
编制工程量清单和最高限价,重点项目"一编一审"
可选委托代理或自行招标(需

此概览由AI大模型生成。对结果是否满意?

0

0

相关推荐
  • 合肥市生活垃圾管理办法 政府令209号 (匹配度 0.628)
  • 合肥市城市排水管理办法 合肥市人民政府令第207号 (匹配度 0.611)
  • 合肥市再生水利用管理办法 政府令198号 (匹配度 0.600)
猜你喜欢
  • 声环境质量标准 GB3096-2008
  • 固定污染源排污许可分类管理名录(2019年版)及问答 部令第11号
  • 土壤环境质量 农用地土壤污染风险管控标准 (试行) GB15618-2018
  • 合成树脂工业污染物排放标准及修改单 GB31572-2015
  • 土壤环境质量 建设用地土壤污染风险管控标准(试行) GB36600-2018
广告资讯
评论 0条评论

0/150

  • 按热度排序
  • 按时间排序
分类管理名录类别
收起
  • 所有行业
  • 评论
  • 收藏
  • 微信扫一扫

    分享
  • 反馈

设为首页 |  版权© 尚云环境 |  京公网安备 11011402011579号 |  京ICP备17049511号-2 |  增值电信业务经营许可证:京B2-20200914