环评云助手
首页
监测云
公示平台
社区论坛
环评云商城
尚云环境
直播
云学苑
我要上传
法律法规规范
国家或地方标准
书籍文献资料
报告资料
其他类型资料
搜索
客户端
APP
扫一扫下载APP
手机/电脑端下载
登录
|
注册
历史搜索
推荐热词
我要上传
环评云助手APP
扫码下载
环评云助手公众号
扫码关注
分类管理名录
排污许可名录
固废名录
产业代码
数据站点
术语查询
热点问答
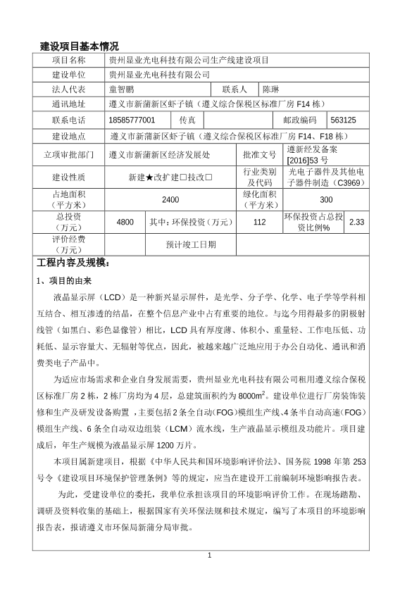
贵州遵义-显业光电科技有限公司生产线建设项目1970
公开
奔跑的小仓鼠
+ 关注
上传日期:2023-05-01
0
29
0
资料类型
报告资料
适用范围
/
文件日期
2014 - 2018
文件分类
环境相关报告-环评文库
文件预览
查看原文
版权说明:本文档由用户提供并上传,收益归属内容提供方,若内容存在侵权,请进行
举报
贵州遵义-显业光电科技有限公司生产线建设项目1970.pdf
【2.3 MB】
支付100云贝
预览
相关推荐
1、贵州-超盟科技有限公司生产线建设项目4228
【匹配度0.62】
2、贵州遵义-新蒲新区虾子镇贵州虹成科技有限公司生产线建设项目7741
【匹配度0.55】
3、贵州-新蒲京立通迅器材有限公司生产线建设项目9998
【匹配度0.54】
4、贵州 金昌贵金属实业有限公司生产线建设项目5012
【匹配度0.50】
5、杭州华显光电科技有限公司迁建项目
【匹配度0.50】
猜你喜欢
1、HJ836-2017 固定污染源废气 低浓度颗粒物的测定 重量法
2、HJ964-2018 环境影响评价技术导则 土壤环境(试行)
3、HJ/T55-2000 大气污染物无组织排放监测技术导则
4、GB/T16157-1996 固定污染源排气中颗粒物测定与气态污染物采样方法及修改单
5、环办环评〔2020〕33号 关于印发《建设项目环境影响报告表》内容、格式及编制技术指南的通知和常见问题解答
评论
收藏
微信扫一扫
分享
评论
共
0
条评论
请先
登录
后发表评论
0
/150
发表评论
按热度排序
按时间排序
设为首页
| 版权©
尚云环境
|
京公网安备 11011402011579号
|
京ICP备17049511号-2
|
增值电信业务经营许可证:京B2-20200914
0/150