环评云助手
首页
监测云
公示平台
环评论坛
云商城
直播
云学苑
上传
法律法规规范
国家或地方标准
书籍文献资料
报告资料
其他类型资料
搜索
客户端
扫一扫下载APP
手机/电脑端下载
登录
|
注册
历史搜索
推荐热词
我要上传
环评云助手APP
扫码下载
环评云助手公众号
扫码关注
分类管理名录
排污许可名录
固废名录
产业代码
数据站点
术语查询
热点问答
AI审核
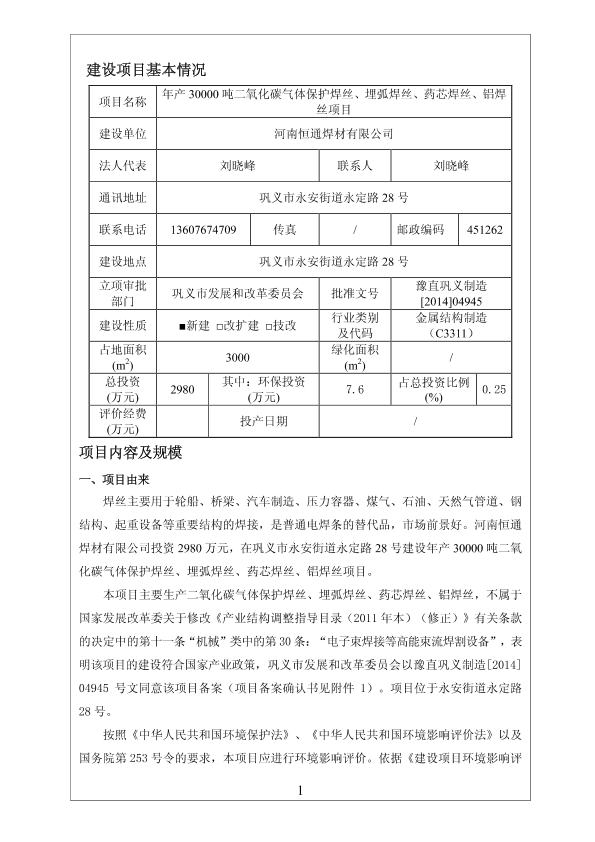
永安街道办-年产3万吨二氧化碳气体保护焊丝、埋弧焊丝、药芯焊丝、铝焊丝项目报告表4381
公开
奔跑的小仓鼠
+ 关注
上传日期:2023-05-01
0
115
0
资料类型
报告资料
适用范围
/
文件日期
2014 - 2018
文件分类
环境相关报告-环评文库
文件预览
查看原文
版权说明:本文档由用户提供并上传,收益归属内容提供方,若内容存在侵权,请进行
举报
永安街道办-年产3万吨二氧化碳气体保护焊丝、埋弧焊丝、药芯焊丝、铝焊丝项目报告表4381.pdf
【430.6 KB】
支付100云贝
预览
相关推荐
1、永安街道办-年产3万吨二氧化碳气体保护焊丝、埋弧焊丝、药芯焊丝、铝焊丝项目报告表8882
【匹配度0.93】
2、埋弧焊用热强钢实心焊丝、药芯焊丝和焊丝-焊剂组合分类要求 GB/T12470-2018
【匹配度0.20】
猜你喜欢
1、GB/T31962-2015 污水排入城镇下水道水质标准
2、HJ2.4-2009 环境影响评价技术导则 声环境
3、环办环评函〔2020〕688号 关于印发《污染影响类建设项目重大变动清单(试行)》的通知
4、HJ533-2009 环境空气和废气氨的测定 纳氏试剂分光光度法
5、中华人民共和国国家发展和改革委员会令第29号 产业结构调整指导目录(2019年本)
评论
收藏
微信扫一扫
分享
评论
共
0
条评论
请先
登录
后发表评论
0
/150
发表评论
按热度排序
按时间排序
设为首页
| 版权©
尚云环境
|
京公网安备 11011402011579号
|
京ICP备17049511号-2
|
增值电信业务经营许可证:京B2-20200914
0/150