环评云助手
首页
监测云
AI填写
公示平台
环评论坛
云商城
直播
云学苑
上传
法律法规规范
国家或地方标准
书籍文献资料
报告资料
其他类型资料
搜索
客户端
扫一扫下载APP
手机/电脑端下载
登录
|
注册
历史搜索
推荐热词
我要上传
环评云助手APP
扫码下载
环评云助手公众号
扫码关注
分类管理名录
排污许可名录
固废名录
产业代码
数据站点
术语查询
热点问答
AI审核
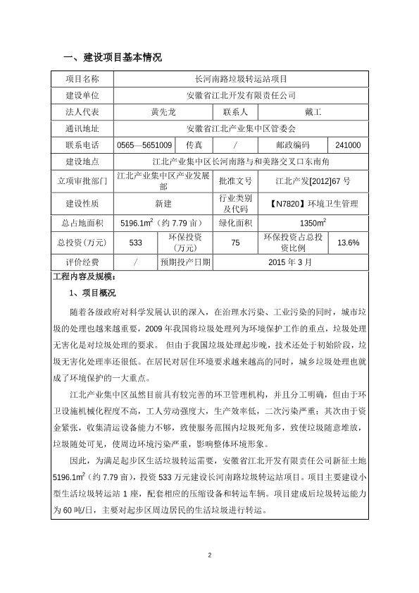
安徽省江北开发有限责任公司长河南路垃圾转运站项目环境影响报告表公示
公开
奔跑的小仓鼠
+ 关注
上传日期:2023-05-01
0
156
0
资料类型
报告资料
适用范围
/
文件日期
2014 - 2018
文件分类
环境相关报告-环评文库
文件预览
查看原文
版权说明:本文档由用户提供并上传,收益归属内容提供方,若内容存在侵权,请进行
举报
安徽省江北开发有限责任公司长河南路垃圾转运站项目环境影响报告表公示_1065885.pdf
【597.1 KB】
支付100云贝
预览
相关推荐
1、《亳州芜湖现代产业园垃圾转运站工程环境影响报告表》受理公示
【匹配度0.33】
2、关于印发江北区建设项目环境影响报告表编制规范的通知 甬环北〔2024〕25号
【匹配度0.24】
猜你喜欢
1、GB3095-2012 环境空气质量标准2012及修改单
2、环办环评函〔2020〕711号 关于启用《建设项目环境影响报告书审批基础信息表》的通知
3、GB18466-2005 医疗机构水污染物排放标准
4、中华人民共和国主席令(第四十三号) 中华人民共和国固体废物污染环境防治法
5、部令第15号 国家危险废物名录
评论
收藏
微信扫一扫
分享
评论
共
0
条评论
请先
登录
后发表评论
0
/150
发表评论
按热度排序
按时间排序
设为首页
| 版权©
尚云环境
|
京公网安备 11011402011579号
|
京ICP备17049511号-2
|
增值电信业务经营许可证:京B2-20200914
0/150