环评云助手
首页
监测云
AI填写
公示平台
环评论坛
云商城
直播
云学苑
上传
法律法规规范
国家或地方标准
书籍文献资料
报告资料
其他类型资料
搜索
客户端
扫一扫下载APP
手机/电脑端下载
登录
|
注册
历史搜索
推荐热词
我要上传
环评云助手APP
扫码下载
环评云助手公众号
扫码关注
分类管理名录
排污许可名录
固废名录
产业代码
数据站点
术语查询
热点问答
AI审核
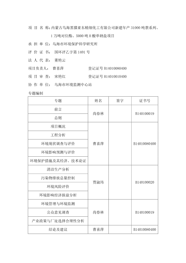
海南区--乌海黑猫亚东新建年产31000吨萘系列、1万吨对位酯、5000吨H酸单钠盐项目2816
公开
奔跑的小仓鼠
+ 关注
上传日期:2023-05-01
0
113
0
资料类型
报告资料
适用范围
/
文件日期
2014 - 2018
文件分类
环境相关报告-环评文库
文件预览
查看原文
版权说明:本文档由用户提供并上传,收益归属内容提供方,若内容存在侵权,请进行
举报
海南区--乌海黑猫亚东新建年产31000吨萘系列、1万吨对位酯、5000吨H酸单钠盐项目2816.pdf
【10.4 MB】
支付100云贝
预览
相关推荐
1、海南区--乌海市华东重工机械年产12000吨铸件及1000吨机加工件项目7614
【匹配度0.42】
2、海南区--乌海赛马日产2500吨水泥熟料生产线脱硝技改建设项目2816
【匹配度0.35】
3、海南区--乌海市璐博环保年处理10万吨焦化脱硫废液项目6829
【匹配度0.31】
4、海南区--乌海市中科宝诚煤业300万吨选矸项目7614
【匹配度0.31】
5、海南区--乌海市巨彩化工年产10万吨粘合剂项目5073
【匹配度0.31】
猜你喜欢
1、GB22337-2008 社会生活环境噪声排放标准
2、GB18918-2002 城镇污水处理厂污染物排放标准及修改单
3、HJ819-2017 排污单位自行监测技术指南总则
4、HJ535-2009 水质 氨氮的测定 纳氏试剂分光光度法
5、GB36600-2018 土壤环境质量 建设用地土壤污染风险管控标准(试行)
评论
收藏
微信扫一扫
分享
评论
共
0
条评论
请先
登录
后发表评论
0
/150
发表评论
按热度排序
按时间排序
设为首页
| 版权©
尚云环境
|
京公网安备 11011402011579号
|
京ICP备17049511号-2
|
增值电信业务经营许可证:京B2-20200914
0/150