环评云助手
首页
监测云
公示平台
环评论坛
云商城
直播
云学苑
上传
法律法规规范
国家或地方标准
书籍文献资料
报告资料
其他类型资料
搜索
客户端
扫一扫下载APP
手机/电脑端下载
登录
|
注册
历史搜索
推荐热词
我要上传
环评云助手APP
扫码下载
环评云助手公众号
扫码关注
分类管理名录
排污许可名录
固废名录
产业代码
数据站点
术语查询
热点问答
AI审核
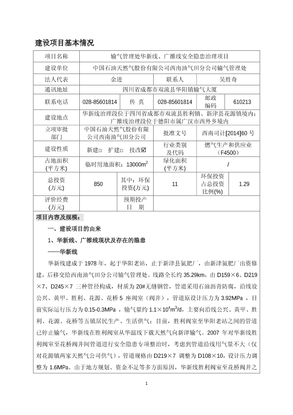
中石油天然气西南油气田分公司输气管理处华新线、广雒先安全隐患治理项目5396
公开
奔跑的小仓鼠
+ 关注
上传日期:2023-05-01
0
141
0
资料类型
报告资料
适用范围
/
文件日期
2014 - 2018
文件分类
环境相关报告-环评文库
文件预览
查看原文
版权说明:本文档由用户提供并上传,收益归属内容提供方,若内容存在侵权,请进行
举报
中石油天然气西南油气田分公司输气管理处华新线、广雒先安全隐患治理项目5396.pdf
【2.2 MB】
支付100云贝
预览
相关推荐
1、中石油天然气西南油气田分公司输气管理处华新线、广雒线安全隐患治理项目
【匹配度0.87】
2、中石油天然气西南油气田分公司输气管理处龙东线安全隐患整改工程
【匹配度0.63】
3、中石油天然气西南油气田分公司输气管理处纳安线适应性改造工程
【匹配度0.53】
4、中石油天然气西南油气田分公司重庆气矿罐21井气田水回注工程5396
【匹配度0.47】
5、中国石油天然气股份有限公司西南油气田分公司输气管理处合江配气站安全隐患整改工程
【匹配度0.44】
猜你喜欢
1、HJ535-2009 水质 氨氮的测定 纳氏试剂分光光度法
2、GB36600-2018 土壤环境质量 建设用地土壤污染风险管控标准(试行)
3、GB9078-1996 工业炉窑大气污染物排放标准
4、HJ584-2010 环境空气苯系物的测定 活性炭吸附/二硫化碳解吸-气相色谱法
5、GB8978-1996 污水综合排放标准
评论
收藏
微信扫一扫
分享
评论
共
0
条评论
请先
登录
后发表评论
0
/150
发表评论
按热度排序
按时间排序
设为首页
| 版权©
尚云环境
|
京公网安备 11011402011579号
|
京ICP备17049511号-2
|
增值电信业务经营许可证:京B2-20200914
0/150