环评云助手
首页
监测云
公示平台
环评论坛
云商城
直播
云学苑
上传
法律法规规范
国家或地方标准
书籍文献资料
报告资料
其他类型资料
搜索
客户端
扫一扫下载APP
手机/电脑端下载
登录
|
注册
历史搜索
推荐热词
我要上传
环评云助手APP
扫码下载
环评云助手公众号
扫码关注
分类管理名录
排污许可名录
固废名录
产业代码
数据站点
术语查询
热点问答
AI审核
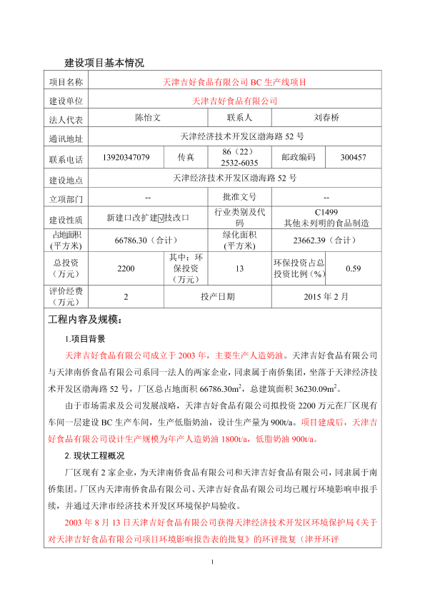
天津吉好食品有限公司BC生产线项目环境影响报告表受理情况9086
公开
奔跑的小仓鼠
+ 关注
上传日期:2023-05-01
0
258
0
资料类型
报告资料
适用范围
/
文件日期
2014 - 2018
文件分类
环境相关报告-环评文库
文件预览
查看原文
版权说明:本文档由用户提供并上传,收益归属内容提供方,若内容存在侵权,请进行
举报
天津吉好食品有限公司BC生产线项目环境影响报告表受理情况9086.pdf
【448.3 KB】
支付100云贝
预览
相关推荐
1、天津南侨食品有限公司IC生产线项目环境影响报告表受理情况7329
【匹配度0.78】
2、天津博信汽车零部件有限公司顶棚地毯扩建项目环境影响报告表受理情况9086
【匹配度0.64】
3、石药信汇(天津)医药科技有限公司石药信汇头孢原料药生产线项目环境影响报告书受理情况7906
【匹配度0.51】
4、泰易家居(天津)有限公司项目环境影响报告表受理情况7965
【匹配度0.47】
5、受理公示《亳州市王花食品有限公司养生保健食品生产线项目环境影响报告表》a75951a6912
【匹配度0.43】
猜你喜欢
1、GB15618-2018 土壤环境质量 农用地土壤污染风险管控标准 (试行)
2、HJ549-2016 环境空气和废气 氯化氢的测定 离子色谱法
3、GB12348-2008 工业企业厂界环境噪声排放标准
4、无 建设项目竣工环境保护验收技术指南 污染影响类
5、HJ2.2-2018 环境影响评价技术导则 大气环境
评论
收藏
微信扫一扫
分享
评论
共
0
条评论
请先
登录
后发表评论
0
/150
发表评论
按热度排序
按时间排序
设为首页
| 版权©
尚云环境
|
京公网安备 11011402011579号
|
京ICP备17049511号-2
|
增值电信业务经营许可证:京B2-20200914
0/150