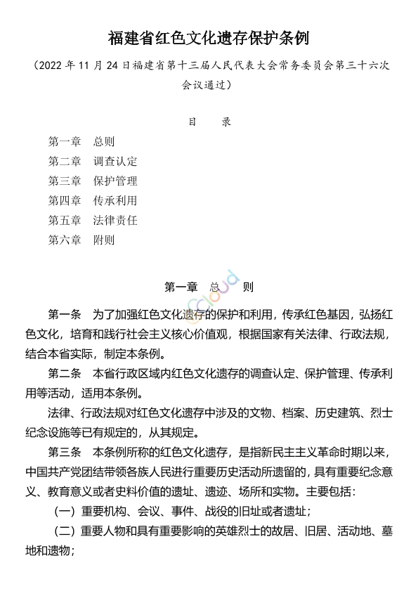
福建省红色文化遗存保护条例

浏览次数:251
文件分类 法律法规-地方文件
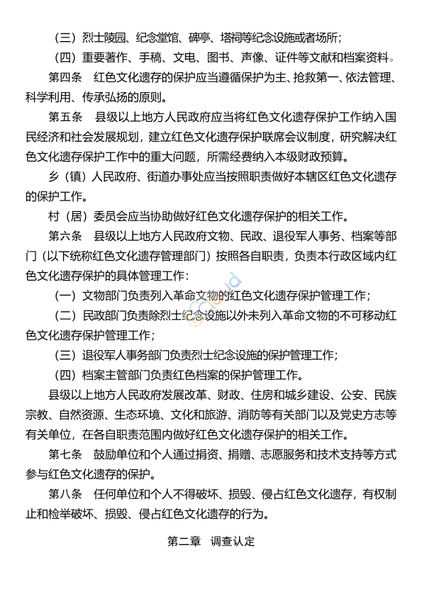
文件编号 福建省第十三届人民代表大会常务委员会第三十六次会议(1)
发布日期 2022-11-24
实施日期 2023-01-01
起草单位
适用区域 福建省
是否有效 有效
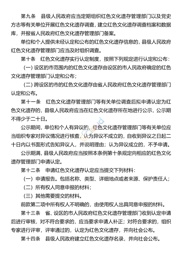
国民经济代码
前言

为了加强红色文化遗存的保护和利用,传承红色基因,弘扬红色文化,培育和践行社会主义核心价值观,根据国家有关法律、行政法规,结合本省实际,制定本条例。

适用范围

暂无相关说明

文件预览
原文附件
福建省红色文化遗存保护条例.pdf 【0.63 M】 下载  |  查看

附件概览

AI版

福建省红色文化遗存保护条例概览
立法目的
加强红色文化遗存的保护和利用,传承红色基因,弘扬红色文化,培育社会主义核心价值观。
适用范围
本省行政区域内红色文化遗存的调查认定、保护管理、传承利用等活动。涉及文物、档案、历史建筑、烈士纪念设施的,从其相关规定。
红色文化遗存定义
新民主主义革命时期以来,中国共产党团结带领各族人民进行重要历史活动遗留的,具有纪念、教育或史料价值的遗址、遗迹

此概览由AI大模型生成。对结果是否满意?

0

0

相关推荐
  • 宁德市红色文化遗存保护条例 福建省第十三届人民代表大会常务委员会第十九次会议 (匹配度 0.683)
  • 牡丹江市红色文化遗存保护利用条例 黑龙江省第十三届人民代表大会常务委员会第二十二次会议 (匹配度 0.661)
  • 福建省生态环境保护条例 福建省人民代表大会常务委员会公告[十三届]第六十九号 (匹配度 0.659)
猜你喜欢
  • 污水综合排放标准 GB8978-1996
  • 声环境质量标准 GB3096-2008
  • 《环境空气二氧化硫的测定甲醛吸收—副玫瑰苯胺分光光度法》及修改单 HJ482-2009
  • 关于启用《建设项目环境影响报告书审批基础信息表》的通知 环办环评函〔2020〕711号
  • 环境影响评价技术导则 地表水环境 HJ2.3-2018
广告资讯
评论 0条评论

0/150

  • 按热度排序
  • 按时间排序
分类管理名录类别
收起
  • 所有行业
  • 评论
  • 收藏
  • 微信扫一扫

    分享
  • 反馈

设为首页 |  版权© 尚云环境 |  京公网安备 11011402011579号 |  京ICP备17049511号-2 |  增值电信业务经营许可证:京B2-20200914