合肥市生活垃圾分类管理条例

浏览次数:220
文件分类 法律法规-地方文件
文件编号 安徽省第十三届人民代表大会常务委员会第二十次会议
发布日期 2020-07-31
实施日期 2020-12-01
起草单位
适用区域 安徽省合肥市
是否有效 有效
国民经济代码
前言

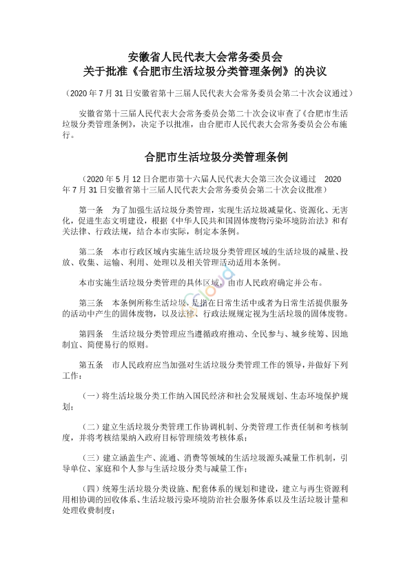
安徽省第十三届人民代表大会常务委员会第二十次会议审查了《合肥市生活垃圾分类管理条例》,决定予以批准,由合肥市人民代表大会常务委员公布施行。

适用范围

暂无相关说明

文件预览
原文附件
合肥市生活垃圾分类管理条例.pdf 【0.38 M】 下载  |  查看

附件概览

AI版

安徽省及合肥市生活垃圾分类管理条例概览
批准与生效
批准机构安徽省第十三届人大常委会第二十次会议(2020年7月31日批准)
生效时间2020年12月1日起施行
核心目标
实现生活垃圾的减量化、资源化、无害化,推动生态文明建设。
适用范围
合肥市行政区域内生活垃圾的分类投放、收集、运输、处理及相关管理活动
分类

此概览由AI大模型生成。对结果是否满意?

0

0

相关推荐
  • 合肥市生活垃圾分类管理条例实施细则 合政办[2021]5号 (匹配度 0.885)
  • 合肥市生活垃圾分类专项资金管理办法 合城管[2020]25号 (匹配度 0.835)
  • 日照市生活垃圾分类管理条例 山东省第十四届人民代表大会常务委员会第六次会议(4) (匹配度 0.754)
猜你喜欢
  • 环境空气质量标准2012及修改单 GB3095-2012
  • 危险废物贮存污染控制标准 GB18597-2001
  • 工业炉窑大气污染物排放标准 GB9078-1996
  • 环境影响评价技术导则 土壤环境(试行) HJ964-2018
  • 排污单位自行监测技术指南总则 HJ819-2017
广告资讯
评论 0条评论

0/150

  • 按热度排序
  • 按时间排序
分类管理名录类别
收起
  • 所有行业
  • 评论
  • 收藏
  • 微信扫一扫

    分享
  • 反馈

设为首页 |  版权© 尚云环境 |  京公网安备 11011402011579号 |  京ICP备17049511号-2 |  增值电信业务经营许可证:京B2-20200914