居住区大气中二氧化硫卫生检验标准方法 甲醛溶液吸收 -盐酸副玫瑰苯胺分光光度法

Standard method for hygienic examination of sulfur dioxide in air of residential areas--Formaldehyde solution sampling-pararosaniline hydrocloride spectrophotometric method

浏览次数:1,117
文件分类 标准导则-监测规范
文件编号 GB/T16128-1995
发布日期 1995-12-15
实施日期 1996-07-01
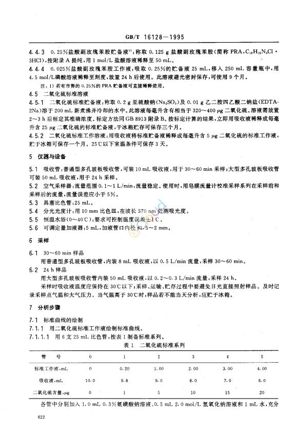
起草单位
适用区域 全国
是否有效 有效
国民经济代码
前言

适用范围

本标准规定了用甲醛溶液吸收盐酸副玫瑰苯胺分光光度法测定居住区大气中二氧化硫的浓度。
本标准适用于居住区大气中二氧化硫浓度的测定,也适用于室内和公共场所空气中二氧化硫浓度的测定。

文件预览
原文附件
居住区大气中二氧化硫卫生标准检验方法 甲醛溶液吸收-盐酸副玫瑰苯胺分光光度法GBT 16128-1995.pdf 【0.50 M】 下载  |  查看

附件概览

AI版

居住区大气中二氧化硫卫生检验标准方法(GB/T 16128—1995)概览
1. 标准范围
适用于居住区、室内及公共场所空气中二氧化硫浓度的测定。
方法原理二氧化硫被甲醛缓冲液吸收,生成紫红色化合物,比色定量。
2. 关键试剂与材料
吸收液甲醛•邻苯二甲酸氢钾缓冲液(需冷藏保存)。
显色试剂盐酸副玫瑰苯胺(PRA)溶液(需避光保存)。
标准溶液二氧

此概览由AI大模型生成。对结果是否满意?

0

0

相关推荐
  • 居住区大气中硫化氢卫生检验标准方法 亚甲蓝分光光度法 GB11742-1989 (匹配度 0.908)
  • 居住区大气中甲醛卫生检验标准方法 分光光.度法 GB16129-1995 (匹配度 0.833)
  • 居住区大气中硝酸盐检验标准方法 镉柱还原-盐酸萘乙二胺分光光度法 GB12374-90 (匹配度 0.803)
猜你喜欢
  • 土壤环境质量 建设用地土壤污染风险管控标准(试行) GB36600-2018
  • 环境空气和废气氨的测定 纳氏试剂分光光度法 HJ533-2009
  • 挥发性有机物无组织排放控制标准 GB37822-2019
  • 环境空气和废气 氯化氢的测定 离子色谱法 HJ549-2016
  • 水质 氨氮的测定 纳氏试剂分光光度法 HJ535-2009
广告资讯
评论 0条评论

0/150

  • 按热度排序
  • 按时间排序
附录
收起
  • 附录A(标准的附录)盐酸副玫瑰苯胺的纯化
分类管理名录类别
收起
  • 所有行业
引用文件
收起
  • GB5275 气体分析校准用混合气体的制备称量法
  • GB8913 居住区大气中二氧化硫卫生标准检验方法四氯汞盐盐酸副玫瑰苯胺分光光度法
  • 评论
  • 收藏
  • 微信扫一扫

    分享
  • 反馈

设为首页 |  版权© 尚云环境 |  京公网安备 11011402011579号 |  京ICP备17049511号-2 |  增值电信业务经营许可证:京B2-20200914