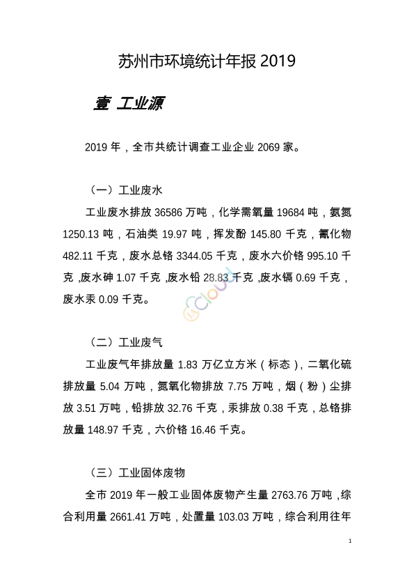
苏州市环境统计年报2019

浏览次数:212
文件分类 法律法规-地方文件
文件编号
发布日期 2020-11-23
实施日期 2020-11-23
起草单位
适用区域 江苏省苏州市
是否有效 有效
国民经济代码
前言

适用范围

暂无相关说明

文件预览
原文附件
苏州市环境统计年报2019.pdf 【0.22 M】 下载  |  查看

附件概览

AI版

苏州市环境统计年报2019概览
工业源(2069家工业企业)
废水排放3.66亿吨,主要污染物包括化学需氧量(1.97万吨)、氨氮(1250吨)及重金属(铬、铅等)。
废气排放1.83万亿立方米,含二氧化硫(5.04万吨)、氮氧化物(7.75万吨)、烟粉尘(3.51万吨)。
固废
一般工业固废2763.76万吨,综合利用率96.25%。
危险废物126.71万吨,综

此概览由AI大模型生成。对结果是否满意?

0

0

相关推荐
  • 2019年度苏州市环境状况公报 (匹配度 0.710)
  • 苏州市2019年生物多样性保护实施方案 苏生态文明办[2019]6号 (匹配度 0.693)
  • 苏州市太湖生态岛条例 江苏省第十三届人民代表大会常务委员会第二十三次会议(4) (匹配度 0.690)
猜你喜欢
  • 关于启用《建设项目环境影响报告书审批基础信息表》的通知 环办环评函〔2020〕711号
  • 挥发性有机物无组织排放控制标准 GB37822-2019
  • 固定污染源烟气(SO2、NOX、颗粒物)排放连续监测技术规范 HJ75-2017
  • 环境影响评价技术导则 声环境 HJ2.4-2009
  • 环境影响评价技术导则 地下水环境 HJ610-2016
广告资讯
评论 0条评论

0/150

  • 按热度排序
  • 按时间排序
分类管理名录类别
收起
  • 所有行业
  • 评论
  • 收藏
  • 微信扫一扫

    分享
  • 反馈

设为首页 |  版权© 尚云环境 |  京公网安备 11011402011579号 |  京ICP备17049511号-2 |  增值电信业务经营许可证:京B2-20200914