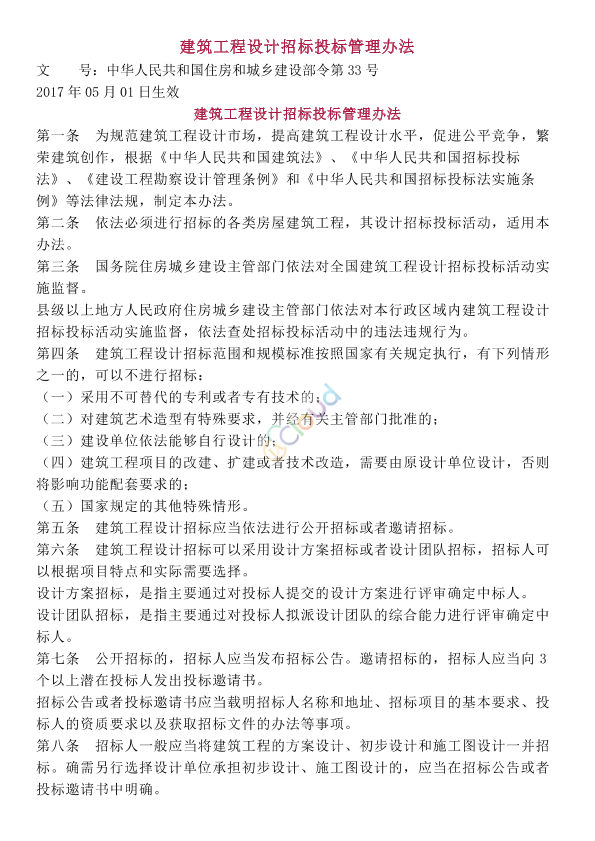
建筑工程设计招标投标管理办法

浏览次数:394
文件分类 法律法规-其他部门规范性文件
文件编号 中华人民共和国住房和城乡建设部令第33号
发布日期 2017-01-24
实施日期 2017-05-01
发布部门 住房城乡建设部
起草单位
适用区域 全国
是否有效 有效
国民经济代码
前言

 《建筑工程设计招标投标管理办法》已经第32次部常务会议审议通过,现予发布,自2017年5月1日起施行。

                                       住房城乡建设部部长 陈政高
                                          2017年1月24日

适用范围

暂无相关说明

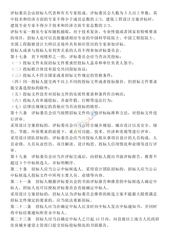
文件预览
原文附件
建筑工程设计招标投标管理办法.pdf 【0.29 M】 下载  |  查看

附件概览

AI版

建筑工程设计招标投标管理办法概览
基本信息
文号住建部令第33号
生效日期2017年5月1日
适用范围依法必须招标的各类房屋建筑工程设计活动
核心内容
1. 监管机构
国务院及地方住建部门负责监督,查处违法违规行为。
2. 招标豁免情形
不可替代的专利/专有技术、特殊艺术造型要求、建设单位可自行设计等5类情形可不

此概览由AI大模型生成。对结果是否满意?

0

0

相关推荐
  • 强制性国家标准管理办法 国家市场监督管理总局令第25号 (匹配度 0.816)
  • 森林公园管理办法 国家林业局令第42号 (匹配度 0.806)
  • 核保险巨灾责任准备金管理办法 (匹配度 0.786)
猜你喜欢
  • 《环境空气二氧化硫的测定甲醛吸收—副玫瑰苯胺分光光度法》及修改单 HJ482-2009
  • 固定污染源烟气(SO2、NOX、颗粒物)排放连续监测技术规范 HJ75-2017
  • 水质 化学需氧量的测定 重铬酸盐法 HJ828-2017
  • 环境空气质量标准2012及修改单 GB3095-2012
  • 工业炉窑大气污染物排放标准 GB9078-1996
广告资讯
评论 0条评论

0/150

  • 按热度排序
  • 按时间排序
分类管理名录类别
收起
  • 所有行业
  • 评论
  • 收藏
  • 微信扫一扫

    分享
  • 反馈

设为首页 |  版权© 尚云环境 |  京公网安备 11011402011579号 |  京ICP备17049511号-2 |  增值电信业务经营许可证:京B2-20200914