深圳市生态环境局关于加强一般工业固体废物产生单位环境管理的通知

浏览次数:481
文件分类 法律法规-地方文件
文件编号
发布日期 2022-03-05
实施日期 2022-03-05
起草单位
适用区域 广东省深圳市
是否有效 有效
国民经济代码
前言

各相关单位:

  为进一步加强一般工业固体废物污染防治管理,提升我市一般工业固体废物产生单位(以下简称产废单位)的环境管理水平,防范一般工业固体废物的环境风险,结合我市一般工业固体废物管理现状,现将有关具体要求通知如下:

适用范围

暂无相关说明

文件预览
原文附件
附件1:一般工业固体废物规范化管理档案指南.pdf 【0.22 M】 下载  |  查看
附件2:一般工业固体废物管理台账记录表指南.pdf 【0.54 M】 下载  |  查看
附件3:一般工业固体废物收集、利用、处置单位能力或资格核实指南.pdf 【0.17 M】 下载  |  查看
深圳市生态环境局关于加强一般工业固体废物产生单位环境管理的通知.pdf 【0.26 M】 下载  |  查看

附件概览

AI版

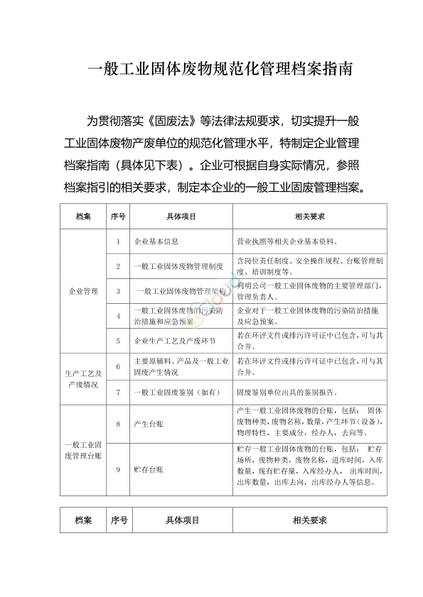
一般工业固体废物规范化管理档案指南概览
目的
为落实《固废法》要求,规范企业一般工业固废管理,提升环境合规水平。
核心管理档案内容
1. 企业管理
企业基本信息(营业执照等)
固废管理制度(责任、操作规程、台账、培训)
管理架构(责任部门及负责人)
污染防治措施及应急预案
生产工艺与产废环节(可合并环评或排污许可内容)

此概览由AI大模型生成。对结果是否满意?

0

0

相关推荐
  • 深圳市一般工业固体废物管理名录(2021版) (匹配度 0.767)
  • 深圳市生态环境专项资金管理办法 深环规[2020]1号 (匹配度 0.741)
  • 深圳市大鹏新区管理规定 深圳市人民政府令第301号 (匹配度 0.728)
猜你喜欢
  • 城镇污水处理厂污染物排放标准及修改单 GB18918-2002
  • 地下水质量标准 GB/T14848-2017
  • 土壤环境质量 建设用地土壤污染风险管控标准(试行) GB36600-2018
  • 环境空气和废气 氯化氢的测定 离子色谱法 HJ549-2016
  • 环境影响评价技术导则 地表水环境 HJ2.3-2018
广告资讯
评论 0条评论

0/150

  • 按热度排序
  • 按时间排序
分类管理名录类别
收起
  • 所有行业
  • 评论
  • 收藏
  • 微信扫一扫

    分享
  • 反馈

设为首页 |  版权© 尚云环境 |  京公网安备 11011402011579号 |  京ICP备17049511号-2 |  增值电信业务经营许可证:京B2-20200914