咸宁市应急管理局安全生产领域轻微违法行为不予行政处罚事项清单

浏览次数:352
文件分类 法律法规-地方文件
文件编号
发布日期 2022-04-28
实施日期 2022-04-28
起草单位
适用区域 湖北省咸宁市
是否有效 有效
国民经济代码
前言

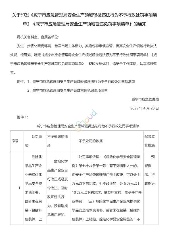
局机关各科室、直属各单位:

为进一步优化营商环境,激发市场主体活力,实施包容审慎监管,提高安全生产领域行政执法效能,经研究,制定《咸宁市应急管理局安全生产领域轻微违法行为不予行政处罚事项清单》《咸宁市应急管理局安全生产领域首违免罚事项清单》,现印发给你们,请结合工作实际,认真抓好落实。

附件:1.咸宁市应急管理局安全生产领域轻微违法行为不予行政处罚事项清单
      2.咸宁市应急管理局安全生产领域首违免罚事项清单
咸宁市应急管理局
2022年4月28日

适用范围

暂无相关说明

文件预览
原文附件
关于印发《咸宁市应急管理局安全生产领域轻微违法行为不予行政处罚事项清单》《咸宁市应急管理局安全生产领域首违免罚事项清单》的通知.pdf 【0.76 M】 下载  |  查看

附件概览

AI版

咸宁市应急管理局安全生产领域执法新规概览
核心文件
1. 《轻微违法行为不予行政处罚事项清单》
2. 《首违免罚事项清单》
目的
优化营商环境
激发市场主体活力
实施包容审慎监管
提高执法效能
适用条件
首次被发现自清单施行起第一次被应急管理部门发现
无危害后果无财产损失或人员伤亡
危害轻微后果及社会影响轻微
配套监

此概览由AI大模型生成。对结果是否满意?

0

0

相关推荐
  • 咸宁市生态环境局包容审慎监管行政处罚“四张清单” (匹配度 0.615)
  • 甘肃省生态环境领域轻微违法行为不予行政处罚事项清单 甘环执法发[2020]30号 (匹配度 0.611)
  • 关于印发镇江市生态环境领域涉企轻微违法行为不予行政处罚清单的通知 镇环办[2021]226号 (匹配度 0.595)
猜你喜欢
  • 污水排入城镇下水道水质标准 GB/T31962-2015
  • 恶臭污染物排放标准 GB14554-93
  • 污水监测技术规范 HJ91.1-2019
  • 污水综合排放标准 GB8978-1996
  • 建设项目环境影响评价分类管理名录(2021年版) 部令第16号
广告资讯
评论 0条评论

0/150

  • 按热度排序
  • 按时间排序
分类管理名录类别
收起
  • 所有行业
  • 评论
  • 收藏
  • 微信扫一扫

    分享
  • 反馈

设为首页 |  版权© 尚云环境 |  京公网安备 11011402011579号 |  京ICP备17049511号-2 |  增值电信业务经营许可证:京B2-20200914