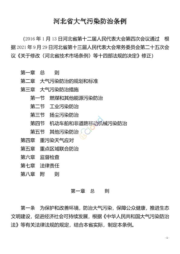
河北省大气污染防治条例

浏览次数:1,684
文件分类 法律法规-地方文件
文件编号 河北省第十三届人民代表大会常务委员会第二十五次会议(1)
发布日期 2021-09-29
实施日期 2021-09-29
起草单位
适用区域 河北省
是否有效 有效
国民经济代码
前言

为保护和改善环境,防治大气污染,保障公众健康,推进生态文明建设,促进经济社会可持续发展,根据《中华人民共和国大气污染防治法》等有关法律法规的规定,结合本省实际,制定本条例。

适用范围

暂无相关说明

文件预览
原文附件
河北省大气污染防治条例.pdf 【1.08 M】 下载  |  查看

附件概览

AI版

河北省大气污染防治条例概览
核心内容
立法目的保护和改善环境,防治大气污染,保障公众健康,推进生态文明建设
适用范围河北省行政区域内的大气污染防治工作
基本原则源头治理、规划先行,突出重点、防治结合,政府主导、公众参与
主要制度
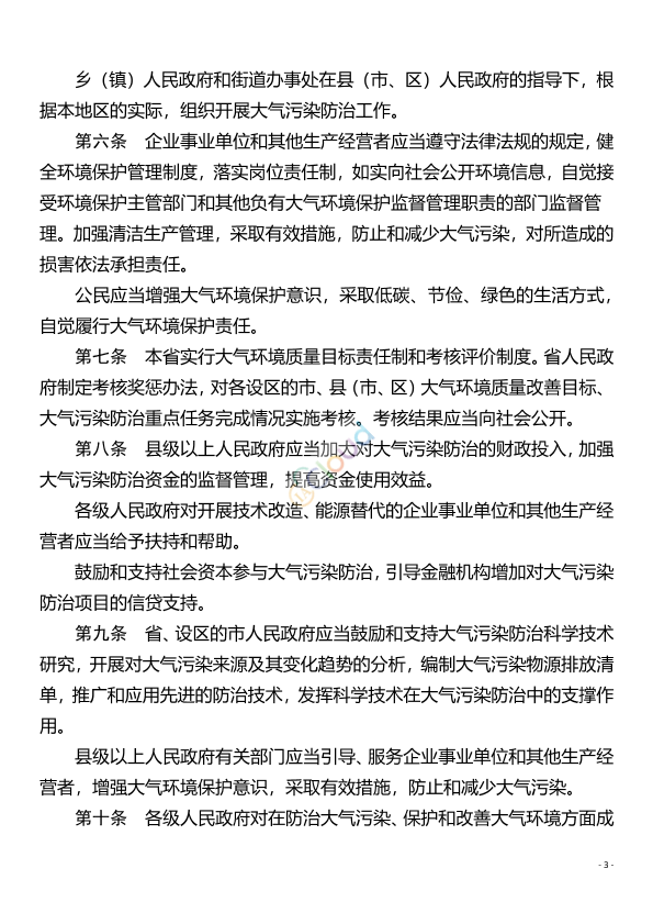
1. 目标责任制实行大气环境质量目标责任制和考核评价制度
2. 总量控制重点大气污染物排放总量控制制度,逐步推行排污权和碳排放权交易
3. 许可管理

此概览由AI大模型生成。对结果是否满意?

0

0

相关推荐
  • 河北省大气污染防治条例 河北省第十二届人民代表大会第四次会议 (匹配度 0.967)
  • 河北省水污染防治条例 河北省第十三届人大常委会公告(第4号) (匹配度 0.827)
  • 河北省土壤污染防治条例 河北省第十三届人民代表大会常务委员会公告第106号 (匹配度 0.801)
猜你喜欢
  • 土壤环境质量 农用地土壤污染风险管控标准 (试行) GB15618-2018
  • 水质 氨氮的测定 纳氏试剂分光光度法 HJ535-2009
  • 污水综合排放标准 GB8978-1996
  • 建设项目环境风险评价技术导则 HJ169-2018
  • 固定污染源废气 低浓度颗粒物的测定 重量法 HJ836-2017
广告资讯
评论 0条评论

0/150

  • 按热度排序
  • 按时间排序
分类管理名录类别
收起
  • 所有行业
  • 评论
  • 收藏
  • 微信扫一扫

    分享
  • 反馈

设为首页 |  版权© 尚云环境 |  京公网安备 11011402011579号 |  京ICP备17049511号-2 |  增值电信业务经营许可证:京B2-20200914